Analog Devices Inc. ADL5903-EVALZADL5903 35dB TruPwr Detector 200MHz to 6GHz Evaluation Board
Description
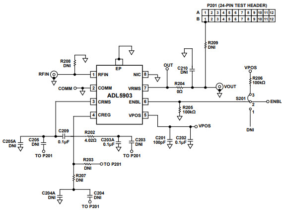
The Analog Devices ADL5903-EVALZ Evaluation Board is a versatile tool designed to evaluate the performance of the ADL5903 200 MHz to 6 GHz, 35 dB TruPwr Detector. This board is ideal for communications and telecom applications, providing a wide range of features and capabilities. It includes a wide range of test points, allowing for easy evaluation of the ADL5903's performance. The board also includes a USB interface, allowing for easy connection to a PC for data logging and analysis. The ADL5903-EVALZ Evaluation Board is a great tool for engineers and researchers looking to evaluate the performance of the ADL5903 in communications and telecom applications.
Specifications
Analog Devices Inc. technical specifications, attributes, parameters and parts with similar specifications to Analog Devices Inc. .
- TypeParameter
- Lifecycle StatusPRODUCTION (Last Updated: 2 weeks ago)
- Factory Lead Time8 Weeks
- Number of Pins0
- SeriesTruPwr™
- Part StatusActive
- Moisture Sensitivity Level (MSL)1 (Unlimited)
- TypePower Detector
- Frequency200MHz~6GHz
- Base Part NumberADL5903
- Operating Supply Current3mA
- Response Time3.5 μs
- Supplied ContentsBoard(s)
- Evaluation KitYes
- REACH SVHCNo SVHC
- RoHS StatusROHS3 Compliant
- Lead FreeContains Lead
0 Similar Products Remaining
Technical Documents
Associated Products
| Part Number | Manufacturer | Description | Stock | RFQ |
|---|---|---|---|---|
| Analog Devices | SP Amp LOG Amp Dual R-R O/P ±5.5V/12V 24-Pin LFCSP EP Tray | 9300 | RFQ | |
| Analog Devices Inc. | IC CONV DUAL LOGARITHMIC 24LFCSP | 4688 | RFQ |


Product
Brand
Articles
Tools














