Analog Devices Inc. ADL5906-EVALZEVAL BOARD FOR ADL5906
Description
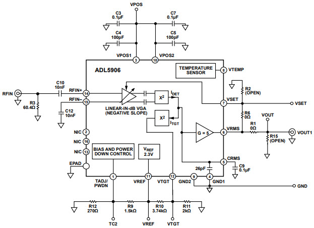
The Analog Devices ADL5906-EVALZ Evaluation Board is based on the ADL5906, a 67 dB TruPwr Detector designed for communications and telecom applications. This board is capable of measuring power levels from 10 MHz to 10 GHz, making it ideal for a wide range of applications. It features a wide dynamic range of 67 dB, low noise, and high linearity, making it suitable for a variety of applications. The board also includes a variety of features such as a built-in temperature sensor, a low-noise amplifier, and a low-noise voltage regulator. This evaluation board is an ideal solution for testing and evaluating the performance of the ADL5906 in a variety of applications.
Specifications
Analog Devices Inc. technical specifications, attributes, parameters and parts with similar specifications to Analog Devices Inc. .
- TypeParameter
- Lifecycle StatusPRODUCTION (Last Updated: 3 weeks ago)
- Factory Lead Time8 Weeks
- MountPCB
- Number of Pins0
- SeriesTruPwr™
- Part StatusActive
- Moisture Sensitivity Level (MSL)1 (Unlimited)
- TypePower Detector
- Frequency10MHz~10GHz
- Base Part NumberADL5906
- Operating Supply Current69mA
- Nominal Supply Current69mA
- Response Time200 ns
- Supplied ContentsBoard(s)
- Evaluation KitYes
- RoHS StatusROHS3 Compliant
- Lead FreeContains Lead
0 Similar Products Remaining
Technical Documents
Associated Products
| Part Number | Manufacturer | Description | Stock | RFQ |
|---|---|---|---|---|
| Murata Electronics | MURATA - BNX016-01 - Power Line Filter, 25 V, EMI, RFI, 15 A, Through Hole | 3391 | RFQ | |
| Analog Devices Inc. | ADC 16 Pipelined 65Msps 14-bit Serial/LVDS 144-Pin CSP-BGA T/R | 0 | RFQ | |
| Analog Devices Inc. | IC REG LINEAR 3.3V 1A 8SOIC | 105 | RFQ | |
| Microchip Technology | MICROCHIP - 24LC32A-I/ST - SERIAL EEPROM, 32KBIT, 400KHZ, TSSOP-8 | 1 | RFQ | |
| Analog Devices Inc. | IC CLK BUFF 1:4 1.65GHZ 24LFCSP | 0 | RFQ | |
| Analog Devices Inc. | ANALOG DEVICES - AD822BRZ - Operational Amplifier, Dual, 2 Amplifier, 1.8 MHz, 3 V/µs, ± 1.5V to ± 18V, SOIC, 8 Pins | 1510 | RFQ | |
| Analog Devices Inc. | ANALOG DEVICES AD9249BBCZ-65Analogue to Digital Converter, 14 bit, 65 MSPS, Single, 1.7 V, 1.9 V, CSPBGA | 2843 | RFQ | |
| Analog Devices Inc. | IC REG LINEAR 1.8V 1A 8SOIC | 4 | RFQ | |
| Analog Devices Inc. | IC REG BCK 1.8V 0.6A SYNC TSOT23 | 5 | RFQ |


Product
Brand
Articles
Tools

















