Analog Devices Inc. ADP5080CB-1EVALZADP5080 Integrated Power Solution Evaluation Board
Description
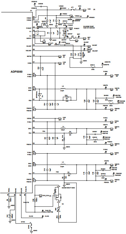
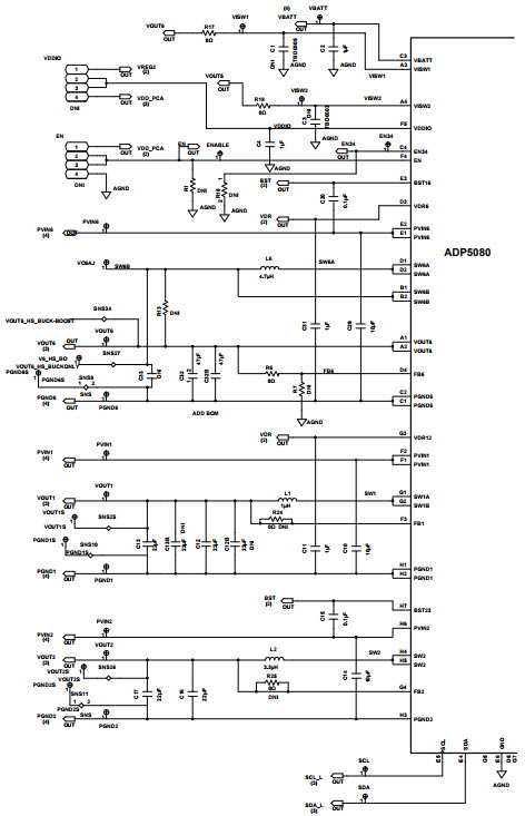
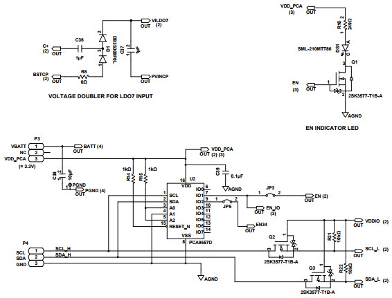
The Analog Devices ADP5080CB-1EVALZ Evaluation Board is designed to operate the ADP5080 High Efficiency, 6-Channel PMU, Power Management IC. This board provides a convenient platform for evaluating the features and performance of the ADP5080. It includes a 6-channel power supply, a USB interface, and a graphical user interface (GUI) for easy configuration and monitoring. The board also includes a variety of test points and connectors for connecting external components. The ADP5080CB-1EVALZ Evaluation Board is an ideal tool for evaluating the performance of the ADP5080 in a variety of applications.
Specifications
Analog Devices Inc. technical specifications, attributes, parameters and parts with similar specifications to Analog Devices Inc. .
- TypeParameter
- Lifecycle StatusPRODUCTION (Last Updated: 3 weeks ago)
- Factory Lead Time8 Weeks
- Number of Pins72
- Part StatusActive
- Moisture Sensitivity Level (MSL)1 (Unlimited)
- Max Operating Temperature85°C
- Min Operating Temperature-25°C
- Base Part NumberADP5080
- Output Voltage5V
- InterfaceI2C, USB
- Utilized IC / PartADP5080
- Supplied ContentsBoard(s)
- Evaluation KitYes
- Board TypeFully Populated
- Main PurposeDC/DC, Step Down with LDO
- Outputs and Type8, Non-Isolated
- Regulator TopologyBuck
- FeaturesI2C
- REACH SVHCNo SVHC
- RoHS StatusROHS3 Compliant
- Lead FreeContains Lead
0 Similar Products Remaining
Technical Documents
Associated Products
| Part Number | Manufacturer | Description | Stock | RFQ |
|---|---|---|---|---|
| Analog Devices Inc. | IC COMP/REF PP ACTIVE HI SC70-4 | 12000 | BUY | |
| Analog Devices Inc. | ANALOG DEVICES ADP1621ARMZ-R7 IC, PWM STEP-UP CONVERTER CTRL, MSOP-10 | 25 | RFQ |


Product
Brand
Articles
Tools
















