Linear Technology/Analog Devices DC2204BDEMO BRD LTM4675 LTM4676A LTM467
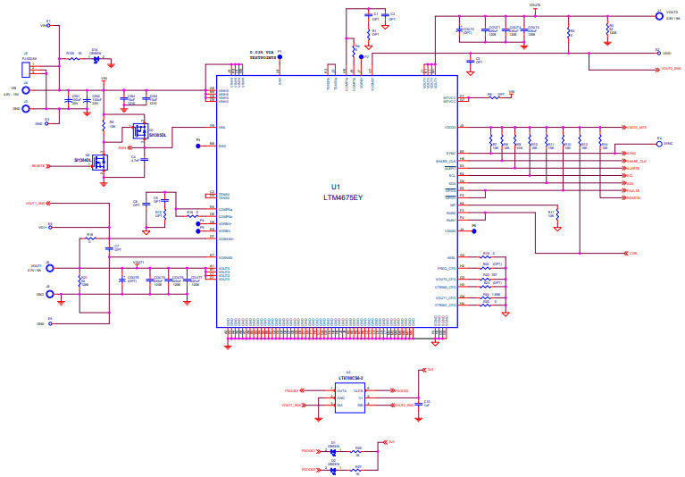
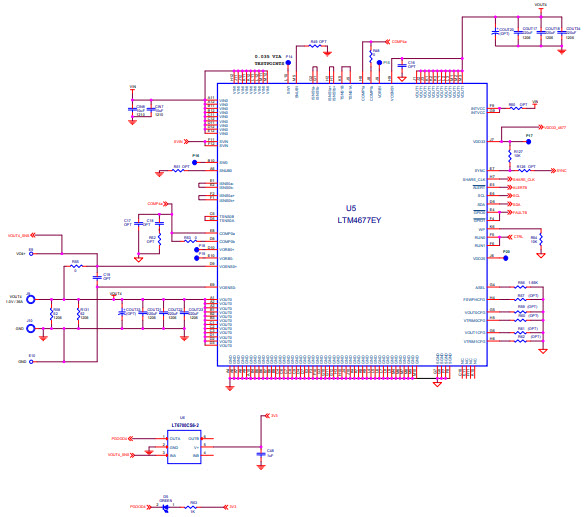
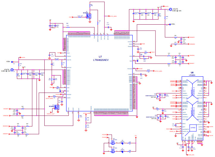
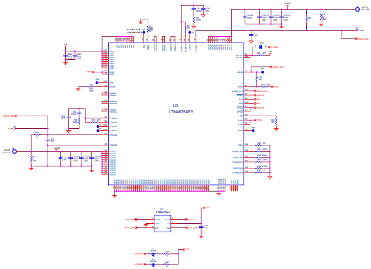
The Analog Devices DC2204B-B, DC2204B Demo Board is a power management module based on the LTM4675 + LTM4676A + LTM4677 + LTM4620A PSM Module Power Stick. It is designed to provide a complete power solution for a wide range of applications. The board features a wide input voltage range of 4.5V to 28V, and can provide up to 4A of output current. It also includes a wide range of protection features, such as over-voltage, over-current, and short-circuit protection. The board also includes a comprehensive set of monitoring and control features, such as voltage and current monitoring, and programmable output voltage and current limits. The board is also designed to be easy to use, with a simple user interface and a wide range of configuration options.
- TypeParameter
- Lifecycle StatusPRODUCTION (Last Updated: 3 months ago)
- Factory Lead Time8 Weeks
- Number of Pins0
- SeriesµModule®
- Published2014
- Part StatusActive
- Moisture Sensitivity Level (MSL)1 (Unlimited)
- Voltage - Output0.7V 0.85V 0.9V 0.95V 1V 1.2V 1.5V
- Utilized IC / PartLTC2974, LTM4620A, LTM4675, LTM4676A, LTM4677
- Supplied ContentsBoard(s)
- Board TypeFully Populated
- Main PurposeDC/DC Converter
- Outputs and Type7, Non-Isolated
- RoHS StatusNon-RoHS Compliant
| Part Number | Manufacturer | Description | Stock | RFQ |
|---|---|---|---|---|
| Microchip Technology | MICROCHIP - MCP23008-E/ML - I/O EXPANDER, 8 BIT, 1.7MHZ, QFN-20 | 546 | RFQ | |
| Microchip Technology | MICROCHIP - 24LC025-I/ST - SERIAL EEPROM, 2KBIT, 400KHZ, TSSOP-8 | 25 | RFQ | |
| Texas Instruments | IC BUF NON-INVERT 5.5V SC70-6 | 6000 | RFQ |


Product
Brand
Articles
Tools























