Analog Devices Inc. DC1431A-BLTC5541IUH DEMO BOARD
Description
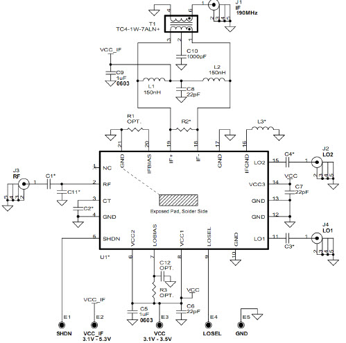
The Analog Devices DC1431A-B Demo Board is an optimized up/down conversion mixer for communications and telecom applications. It is designed to operate in the RF range of 1.3-2.3GHz, LO range of 1.4-2GHz, and IF range of 190MHz. It is powered by the LTC5541IUH mixer, which provides excellent performance and low noise. The board also features a wide range of features, such as a low-noise amplifier, a low-noise voltage regulator, and a wideband balun. This board is ideal for applications such as wireless communications, satellite communications, and other telecom applications.
Specifications
Analog Devices Inc. technical specifications, attributes, parameters and parts with similar specifications to Analog Devices Inc. .
- TypeParameter
- For Use With/Related ProductsLTC5541
- MfrAnalog Devices Inc.
- PackageBulk
- Product StatusActive
- Factory Pack QuantityFactory Pack Quantity1
- ManufacturerAnalog Devices Inc.
- BrandAnalog Devices
- Tool Is For Evaluation OfLTC5541
- RoHSDetails
- For Use WithMixer IC
- Series-
- PackagingBulk
- TypeMixer, Upconversion
- SubcategoryDevelopment Tools
- Frequency1.3GHz ~ 2.3GHz
- Supplied ContentsBoard(s)
- Product TypeRF Development Tools
- ProductDemonstration Boards
- Product CategoryRF Development Tools
0 Similar Products Remaining


Product
Brand
Articles
Tools




