Analog Devices Inc. DC1431A-CLTC5542IUH DEMO BOARD
Description
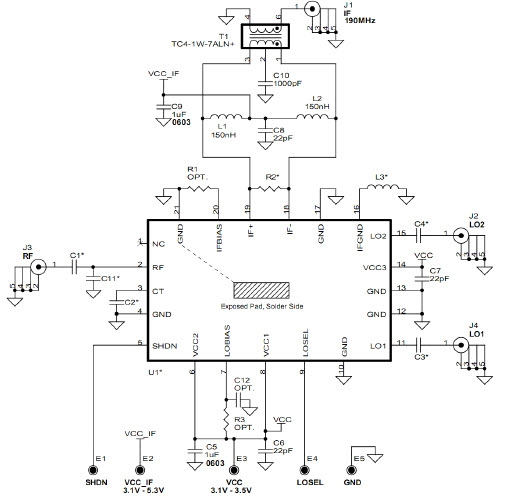
The Analog Devices DC1431A-C Demo Board is an optimized up/down converter mixer for communications and telecom applications. It is designed to operate in the RF range of 1.6-2.7GHz and the LO range of 1.7-2.5GHz. It is powered by the LTC5542IUH, a high-performance, low-power, low-noise up/down converter mixer. The board features a wide range of features, including a wide dynamic range, low noise figure, high linearity, and low power consumption. It is ideal for applications such as cellular base stations, point-to-point radio links, and satellite communications. The board also includes a variety of test points and connectors for easy integration into existing systems.
Specifications
Analog Devices Inc. technical specifications, attributes, parameters and parts with similar specifications to Analog Devices Inc. .
- TypeParameter
- MfrAnalog Devices Inc.
- PackageBulk
- Product StatusActive
- For Use With/Related ProductsLTC5542
- Factory Pack QuantityFactory Pack Quantity1
- ManufacturerAnalog Devices Inc.
- BrandAnalog Devices
- Tool Is For Evaluation OfLTC5542
- RoHSDetails
- For Use WithLTC5542 Amplifier
- Series-
- PackagingBulk
- TypeMixer, Downconversion
- SubcategoryDevelopment Tools
- Frequency1.6GHz ~ 2.7GHz
- Operating Supply Voltage3.1 V to 3.5 V
- Supplied ContentsBoard(s)
- Product TypeRF Development Tools
- ProductDemonstration Boards
- Product CategoryRF Development Tools
0 Similar Products Remaining


Product
Brand
Articles
Tools




