Linear Technology/Analog Devices DC1431A-AEVAL BOARD FOR LTC5540IUH
Description
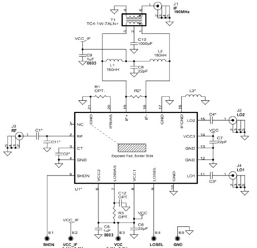
The Analog Devices DC1431A-A Demo Board is an optimized up/down converter mixer for communications and telecom applications. It is designed to operate in the RF range of 600MHz to 1.3GHz and the LO range of 700MHz to 1.2GHz. The board is based on the LTC5540IUH up/down converter mixer and features a wide range of features and capabilities. It includes a low noise amplifier, a high linearity mixer, a low noise figure, and a wide dynamic range. The board also includes a wide range of control and monitoring features, such as a temperature sensor, a power monitor, and a voltage regulator. The board is ideal for applications such as wireless communications, satellite communications, and base station applications.
Specifications
Linear Technology/Analog Devices technical specifications, attributes, parameters and parts with similar specifications to Linear Technology/Analog Devices .
- TypeParameter
- Factory Lead Time8 Weeks
- Published2010
- Part StatusActive
- Moisture Sensitivity Level (MSL)1 (Unlimited)
- TypeMixer
- Frequency600MHz~1.3GHz
- Base Part NumberLTC5540
- Supplied ContentsBoard(s)
- RoHS StatusROHS3 Compliant
0 Similar Products Remaining
Technical Documents


Product
Brand
Articles
Tools








