Analog Devices Inc. EV1HMC349AMS8GEVALUATION PCB ASSEMBLY, EB/PCB
Description
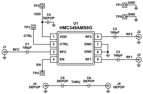
The Analog Devices EV1HMC349AMS8G-G Evaluation Board is designed to evaluate the performance of the HMC349AMS8G 100 MHz to 4 GHz SPDT Switch. This board is ideal for use in communications and telecom applications, providing a reliable and easy-to-use platform for testing and evaluating the switch. The board features a wide range of features, including a low insertion loss, high isolation, and low power consumption. It also includes a wide range of control options, including a TTL/CMOS logic interface, a manual control, and a voltage control. The board is also designed to be compatible with a variety of test equipment, making it an ideal choice for a wide range of applications.
Specifications
Analog Devices Inc. technical specifications, attributes, parameters and parts with similar specifications to Analog Devices Inc. .
- TypeParameter
- Lifecycle StatusPRODUCTION (Last Updated: 2 weeks ago)
- Factory Lead Time8 Weeks
- MountPCB
- Number of Pins0
- Part StatusActive
- Moisture Sensitivity Level (MSL)1 (Unlimited)
- TypeSwitch, SPDT
- Frequency0Hz~4GHz
- Base Part NumberHMC349
- Supplied ContentsBoard(s)
- RoHS StatusROHS3 Compliant
- Lead FreeContains Lead
0 Similar Products Remaining
Technical Documents
Associated Products
| Part Number | Manufacturer | Description | Stock | RFQ |
|---|---|---|---|---|
| Microchip Technology | IC MOSFET DVR 2A SYNC BUCK 8-DFN | 3652 | BUY | |
| Microchip Technology | IC MCU 8BIT 1.75KB FLASH 8DFN | 15 | RFQ |


Product
Brand
Articles
Tools







