Analog Devices Inc. EVAL01-HMC1055LP2CEVAL BOARD HMC1055LP2CE
Description
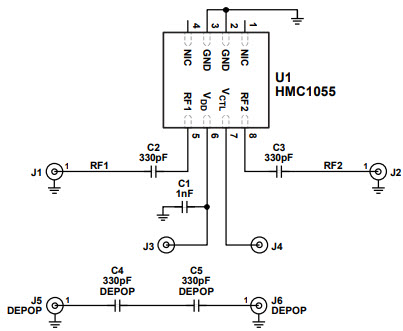
The Analog Devices EVAL01-HMC1055LP2C Evaluation Board is a versatile platform for evaluating the performance of the HMC1055 Communications and Telecom IC. This board is designed to provide a comprehensive evaluation of the HMC1055's features, including its low-noise amplifier, power detector, and voltage-controlled oscillator. The board also includes a variety of test points and connectors for easy connection to external test equipment. The board is ideal for testing the HMC1055's performance in a variety of applications, including wireless communications, cellular base stations, and satellite communications.
Specifications
Analog Devices Inc. technical specifications, attributes, parameters and parts with similar specifications to Analog Devices Inc. .
- TypeParameter
- Lifecycle StatusPRODUCTION (Last Updated: 3 weeks ago)
- Factory Lead Time8 Weeks
- MountPCB
- Number of Pins0
- Part StatusActive
- Moisture Sensitivity Level (MSL)1 (Unlimited)
- TypeSwitch, SPST
- Frequency0Hz~4GHz
- Base Part NumberHMC1055
- Operating Supply Voltage5V
- Supplied ContentsBoard(s)
- Evaluation KitYes
- RoHS StatusROHS3 Compliant
- Lead FreeContains Lead
0 Similar Products Remaining
Technical Documents
Associated Products
| Part Number | Manufacturer | Description | Stock | RFQ |
|---|---|---|---|---|
| Analog Devices Inc. | TRANSCEIVER, RS-485/RS-422, SOIC8 | 15000 | RFQ | |
| Analog Devices Inc. | IC TRANSCEIVER FULL 1/1 8SOIC | 164 | BUY | |
| Analog Devices Inc. | Single Transmitter/Receiver RS-485/RS-422 8-Pin SOIC N T/R | 20000 | BUY | |
| Analog Devices Inc. | RS-422/RS-485 Interface IC 3V 15kV ESD RS-485 FD 500Kbps w/FS, IC | 6500 | BUY |


Product
Brand
Articles
Tools







