Analog Devices, Inc. EVAL-AD7887CBZAD7887, ADC, MICRO POWER, EVAL BOARD
Description
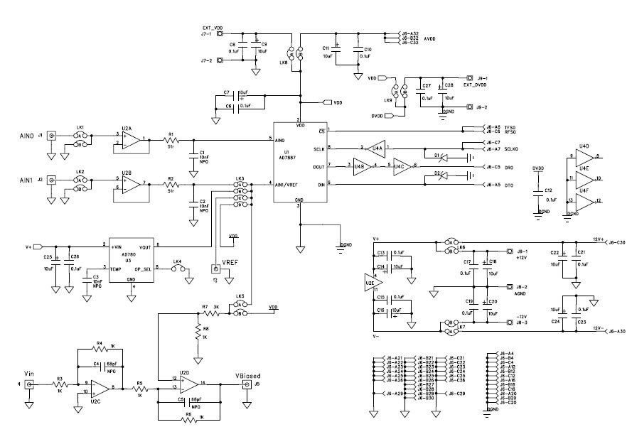
The Analog Devices EVAL-AD7887CBZ and EVAL-AD7887CB Evaluation Boards are designed to evaluate the performance of the AD7887, a 125 kSPS, 12-bit, 2-channel micro power Analog to Digital Converter. The boards feature a wide range of features, including a low power consumption of only 1.2 mW, a wide input voltage range of 2.7V to 5.5V, and a low noise floor of -90 dBV. The boards also feature a wide range of digital and analog interfaces, including SPI, I2C, and UART, as well as a variety of analog input and output connectors. The boards are ideal for use in a variety of applications, including embedded systems, medical devices, and industrial automation.
Specifications
Analog Devices, Inc. technical specifications, attributes, parameters and parts with similar specifications to Analog Devices, Inc. .
- TypeParameter
- Package / CaseMSOP
- Number of Pins0
- Max Operating Temperature125°C
- Min Operating Temperature-40°C
- Operating Supply Voltage5.25V
- InterfaceSPI, Serial
- Number of Bits12
- Resolution1.5 B
- Sampling Rate125 ksps
- Evaluation KitYes
- REACH SVHCNo SVHC
- Radiation HardeningNo
- RoHS StatusRoHS Compliant
- Lead FreeContains Lead
0 Similar Products Remaining
Technical Documents
Associated Products
| Part Number | Manufacturer | Description | Stock | RFQ |
|---|---|---|---|---|
| Analog Devices Inc. | IC ADC 12BIT 2CHAN SRL 8SOIC | 16 | BUY | |
| Analog Devices Inc. | IC ADC 12BIT 2CHAN SRL 8SOIC | 11 | BUY | |
| Analog Devices Inc. | ANALOG DEVICES AD780ANZ Voltage Reference, High Precision, Series - Programmable, AD780 Series, 2.5V, 3V, DIP-8 | 1000 | RFQ | |
| Analog Devices Inc. | Operational Amplifier, Quad, 28 Mhz, 4, 170 V/ S, 4.5V To 18V, Dip, 14 Rohs Compliant: Yes | 1010 | RFQ |


Product
Brand
Articles
Tools









