Analog Devices Inc. EVAL-ADG904EBZADG904, MULTIPLEXER, EVAL BOARD
Description
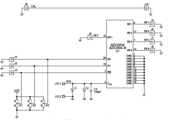
The EVAL-ADG904EBZ Evaluation Board from Analog Devices is a single 4:1 analog multiplexer designed for active antenna, automotive, and transportation applications. It features a low-power, low-noise, and low-distortion design, making it ideal for use in a variety of applications. The board includes a wide range of features, such as a wide operating temperature range, high ESD protection, and a wide common-mode range. It also includes a wide range of control options, including a single-ended control signal, a differential control signal, and a logic control signal. The board is also designed to be easy to use, with a simple user interface and a wide range of documentation and support.
Specifications
Analog Devices Inc. technical specifications, attributes, parameters and parts with similar specifications to Analog Devices Inc. .
- TypeParameter
- Lifecycle StatusPRODUCTION (Last Updated: 3 weeks ago)
- Factory Lead Time8 Weeks
- Package / CaseSOP
- Number of Pins0
- PackagingBulk
- Part StatusActive
- Moisture Sensitivity Level (MSL)1 (Unlimited)
- TypeInterface
- Max Operating Temperature85°C
- Min Operating Temperature-40°C
- Frequency2GHz
- Base Part NumberADG904
- Function4:1 Multiplexer
- Operating Supply Voltage2.75V
- Utilized IC / PartADG904
- Supplied ContentsBoard(s)
- Evaluation KitYes
- EmbeddedNo
- REACH SVHCNo SVHC
- RoHS StatusROHS3 Compliant
- Lead FreeContains Lead
0 Similar Products Remaining
Technical Documents
Associated Products
| Part Number | Manufacturer | Description | Stock | RFQ |
|---|---|---|---|---|
| Analog Devices Inc. | IC PLL FREQ SYNTHESIZER 32LFCSP | 4500 | RFQ | |
| Analog Devices Inc. | IC PLL FREQ SYNTHESIZER 32LFCSP | 1628 | RFQ | |
| Analog Devices Inc. | Phase Locked Loops - PLL Low Phase Noise Freq Synthesizer | 29 | BUY | |
| Analog Devices Inc. | IC PLL FREQ SYNTHESIZER 32LFCSP | 2000 | BUY |


Product
Brand
Articles
Tools







