Analog Devices Inc. EVAL-ADT7516EBZBOARD EVALUATION FOR ADT7516
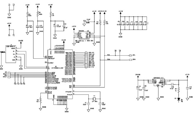
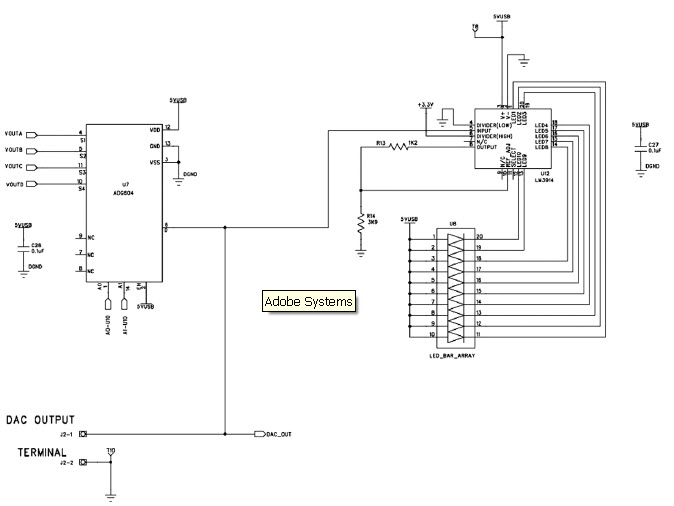
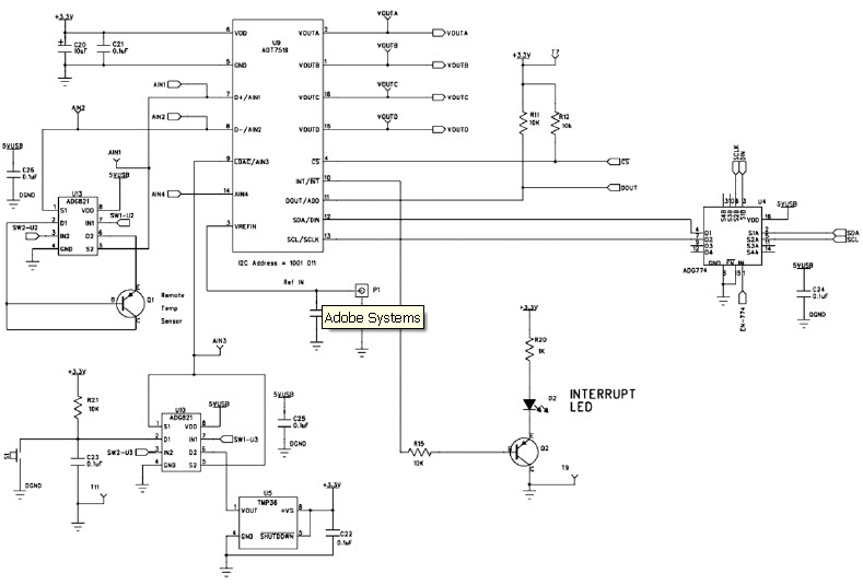
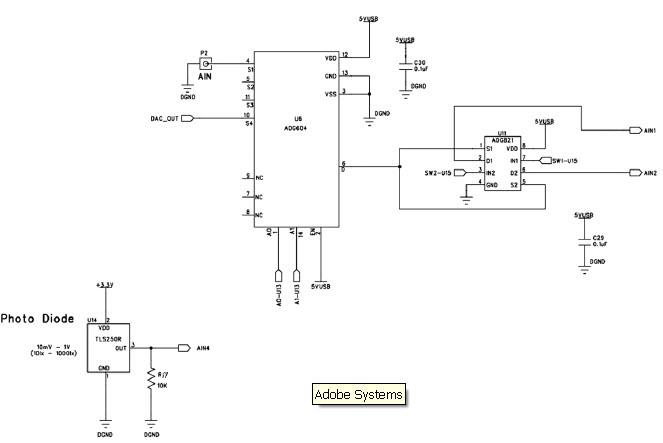
The Analog Devices EVAL-ADT7516EBZ Evaluation Board is a data acquisition system designed for industrial control, industrial automation, and medical applications. It features the ADT7516, a 10-bit analog-to-digital converter (ADC) and 12-bit digital-to-analog converter (DAC). The board is capable of sampling and converting analog signals with a resolution of up to 10 bits and a sampling rate of up to 1 MHz. It also features a wide range of input and output connectors, including USB, Ethernet, and RS-232, allowing for easy integration into existing systems. The board also includes a variety of software tools, such as a graphical user interface (GUI) and a library of example code, to help users quickly and easily develop their own applications. The EVAL-ADT7516EBZ Evaluation Board is an ideal solution for industrial control, industrial automation, and medical applications.
- TypeParameter
- Lifecycle StatusPRODUCTION (Last Updated: 1 month ago)
- Factory Lead Time8 Weeks
- Package / CaseModule
- Number of Pins0
- PackagingBox
- Part StatusActive
- Moisture Sensitivity Level (MSL)1 (Unlimited)
- Max Operating Temperature120°C
- Min Operating Temperature-40°C
- Voltage - Supply2.7V~5.5V
- Operating Supply Voltage5.5V
- InterfaceDSP, I2C, MICROWIRE, QSPI, SMBus, SPI
- Operating Supply Current3mA
- Utilized IC / PartADT7516
- Supplied ContentsBoard(s)
- Resolution1.25 B
- Evaluation KitYes
- Sensor TypeTemperature
- Sensitivity±0.5°C
- EmbeddedNo
- Sensing Range-40°C ~ 120°C
- REACH SVHCNo SVHC
- Radiation HardeningNo
- RoHS StatusROHS3 Compliant
- Lead FreeContains Lead
| Part Number | Manufacturer | Description | Stock | RFQ |
|---|---|---|---|---|
| Microchip Technology | IC EEPROM 64KBIT 400KHZ 8MSOP | 20000 | RFQ | |
| Microchip Technology | 24LC64 Series 64-Kbit (8 K x 8) 400 kHz I2C Serial EEPROM - SOIJ-8 | 7630 | BUY | |
| Microchip Technology | IC EEPROM 64K I2C 400KHZ 8DIP | 20000 | BUY | |
| Microchip Technology | IC EEPROM 64K I2C 400KHZ 8TSSOP | 28173 | RFQ | |
| Microchip Technology | MICROCHIP - 24LC64-I/SM - SERIAL EEPROM, 64KBIT, 400KHZ, SOIJ-8 | 11550 | RFQ | |
| Microchip | 8K X 8 I2C/2-WIRE SERIAL EEPROM, PDSO8, 3.90 MM, ROHS COMPLIANT, PLASTIC, SOIC-8 | 1747 | BUY | |
| Microchip Technology | EEPROM Serial-I2C 64K-bit 8K x 8 3.3V/5V Automotive 8-Pin MSOP Tube | 12 | BUY | |
| Microchip Technology | MICROCHIP - 24LC64-I/MS - SERIAL EEPROM, 64KBIT, 400KHZ, MSOP-8 | 0 | RFQ | |
| Microchip Technology | MICROCHIP - 24LC64-E/SN - SERIAL EEPROM, 64KBIT, 400KHZ, SOIC-8 | 0 | BUY | |
| Microchip Technology | IC EEPROM 64KBIT 400KHZ 8SOIC | 22349 | RFQ | |
| Texas Instruments | IC DRVR DOT/BAR DISPLAY 20PLCC | 0 | RFQ | |
| Analog Devices Inc. | Analog Multiplexer Quad 2:1 Automotive 16-Pin SOIC N T/R | 2000 | RFQ |


Product
Brand
Articles
Tools




















