Analog Devices Inc. EVAL-ADUM7223EBZADUM7223 EVALUATION BOARD
Description
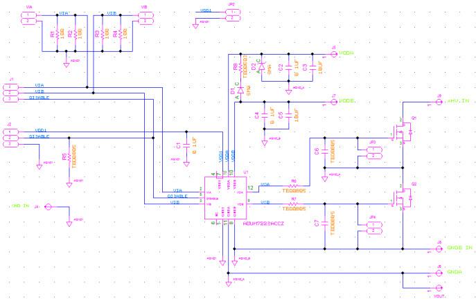
The Analog Devices EVAL-ADUM7223EBZ is an evaluation board for the ADuM7223 iCoupler, a 4A isolated precision half bridge driver. This board is designed for instrumentation and measurement applications, allowing users to evaluate the performance of the ADuM7223 iCoupler in their own systems. The board features a wide range of features, including a high-side and low-side driver, a power supply, a voltage regulator, and a variety of test points. The board also includes a USB interface for easy connection to a PC, allowing users to quickly and easily configure the board and monitor its performance. The board is also compatible with a variety of development tools, making it easy to integrate into existing systems.
Specifications
Analog Devices Inc. technical specifications, attributes, parameters and parts with similar specifications to Analog Devices Inc. .
- TypeParameter
- Lifecycle StatusPRODUCTION (Last Updated: 2 weeks ago)
- Factory Lead Time8 Weeks
- Number of Pins0
- SeriesiCoupler®
- Part StatusActive
- Moisture Sensitivity Level (MSL)1 (Unlimited)
- TypePower Management
- Base Part NumberADUM7223
- FunctionH-Bridge Driver (External FET)
- Utilized IC / PartADuM7223
- Supplied ContentsBoard(s)
- Primary AttributesIsolated
- Secondary AttributesOn-Board Test Points
- RoHS StatusROHS3 Compliant
0 Similar Products Remaining
Technical Documents
Associated Products
| Part Number | Manufacturer | Description | Stock | RFQ |
|---|---|---|---|---|
| Analog Devices Inc. | DGTL ISO 3750VRMS 2CH GP 20SSOP | 38 | BUY | |
| Analog Devices Inc. | Dual Channel Digital Isolator 20-Pin SSOP Tube | 12 | BUY | |
| Analog Devices Inc. | DGTL ISO 3750VRMS 2CH GP 20SSOP | 38 | BUY | |
| Analog Devices Inc. | Dual Channel Digital Isolator 20-Pin SSOP Tube | 52 | BUY | |
| Analog Devices Inc. | DGTL ISO 3750VRMS 2CH GP 20SSOP | 31 | BUY | |
| Analog Devices Inc. | DGTL ISO 3750VRMS 2CH GP 20SSOP | 31 | BUY |


Product
Brand
Articles
Tools








