Analog Devices Inc. EVAL-ADV7403EBZEvaluation Kit For 12Bit, Integrated, Multiformat SDTV/HDTV Video Decoder And RGB Graphics Digitizer
Description
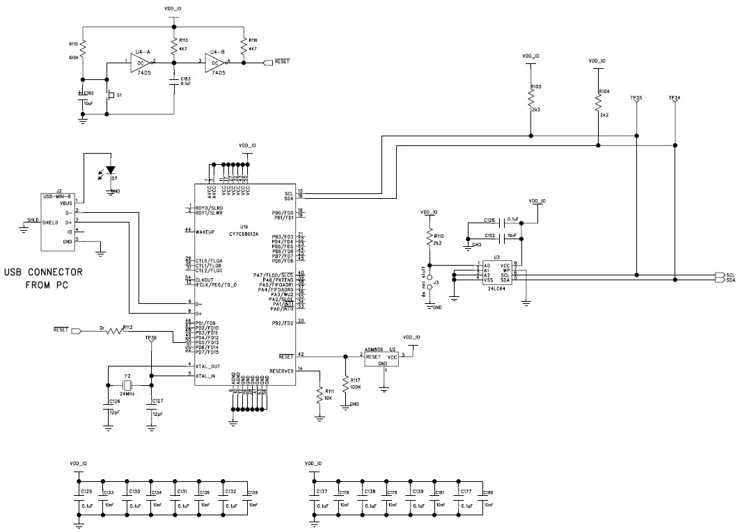
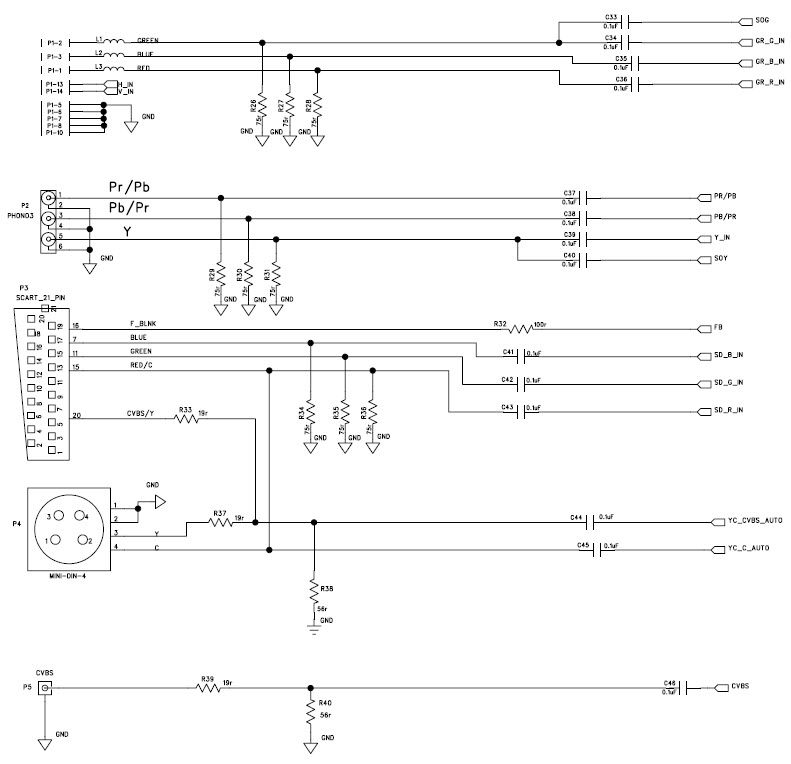
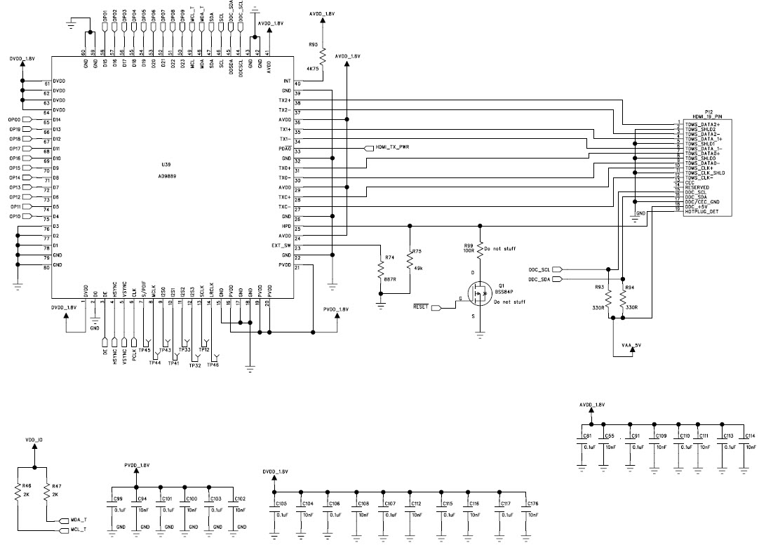
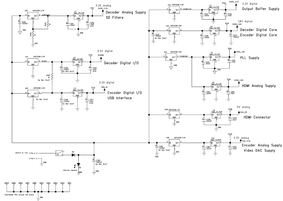
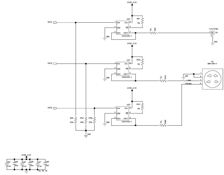
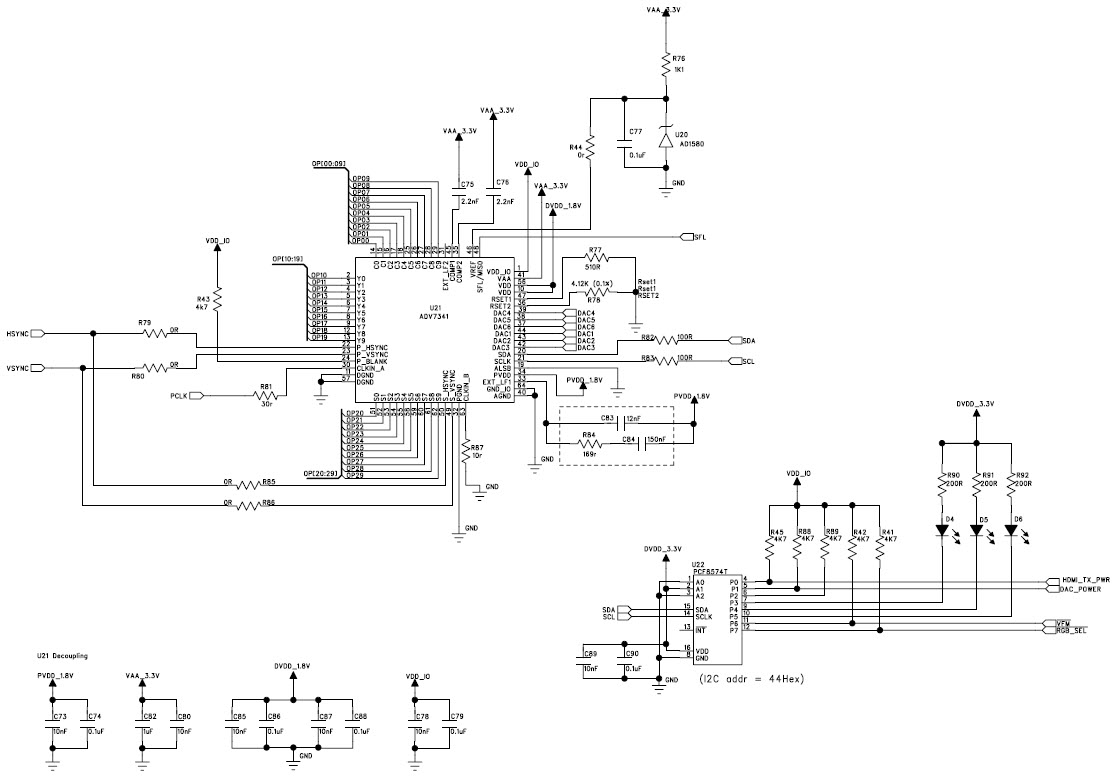
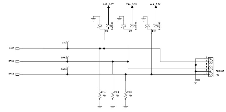
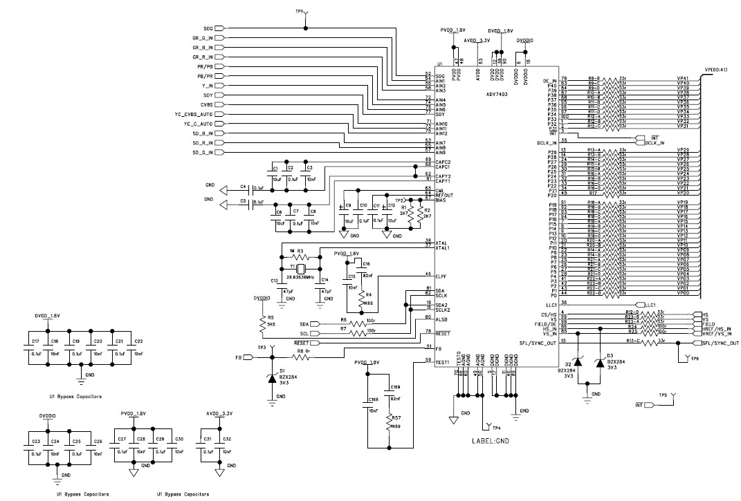
The Analog Devices EVAL-ADV7403EBZ Evaluation Board is a powerful tool for evaluating the ADV7403 10-Bit, Multi-format SDTV/HDTV Video Decoder. This board is designed to provide a comprehensive platform for testing and evaluating the performance of the ADV7403. It features a wide range of input and output connectors, allowing for easy connection to a variety of video sources and displays. The board also includes a variety of control and monitoring features, such as an on-board LCD display, a USB port, and a serial port. This makes it easy to configure and monitor the performance of the ADV7403. The board is ideal for use in a variety of applications, including video surveillance, digital signage, and broadcast video.
Specifications
Analog Devices Inc. technical specifications, attributes, parameters and parts with similar specifications to Analog Devices Inc. .
- TypeParameter
- Lifecycle StatusPRODUCTION (Last Updated: 3 months ago)
- Factory Lead Time8 Weeks
- Package / CaseModule
- Number of Pins0
- SeriesAdvantiv®
- Part StatusActive
- Moisture Sensitivity Level (MSL)1 (Unlimited)
- TypeVideo
- Base Part NumberADV7403
- FunctionVideo Decoder
- Operating Supply Voltage7V
- InterfaceHDMI, I2C, USB
- Utilized IC / PartADV7403
- Supplied ContentsBoard(s)
- Resolution1.5 B
- Evaluation KitYes
- REACH SVHCNo SVHC
- RoHS StatusROHS3 Compliant
- Lead FreeContains Lead
0 Similar Products Remaining
Technical Documents
Associated Products
| Part Number | Manufacturer | Description | Stock | RFQ |
|---|---|---|---|---|
| Microchip Technology | IC EEPROM 64K I2C 400KHZ 8TSSOP | 28173 | RFQ | |
| Nexperia USA Inc. | IC BUFFER NON-INVERT 3.6V 20SO | 914 | BUY | |
| Microchip Technology | MICROCHIP - 24LC64-I/SM - SERIAL EEPROM, 64KBIT, 400KHZ, SOIJ-8 | 11550 | RFQ | |
| Nexperia USA Inc. | IC BUFF NON-INVERT 3.6V 20DHVQFN | 50 | BUY | |
| Analog Devices Inc. | ANALOG DEVICES ADM809TARTZ-REEL7Supervisor, Active-Low Reset, 1.2V-5.5Vin, SOT-23-3 | 86 | RFQ | |
| Analog Devices Inc. | IC SUPERVISOR MPU 4.63V SC-70-3 | 724 | BUY | |
| Microchip Technology | 64K 8KX8 2.5V SER EE EXT | 3300 | RFQ | |
| Analog Devices Inc. | ANALOG DEVICES ADG736BRMZ-REEL7Analogue Switch, SPDT, 2 Channels, 4 ohm, 1.8V to 5.5V, MSOP, 10 Pins | 80 | RFQ |


Product
Brand
Articles
Tools



































