Analog Devices, Inc. EVAL-ADV7842-7511Video IC Development Tools HDCPlicense required see product comment
Description
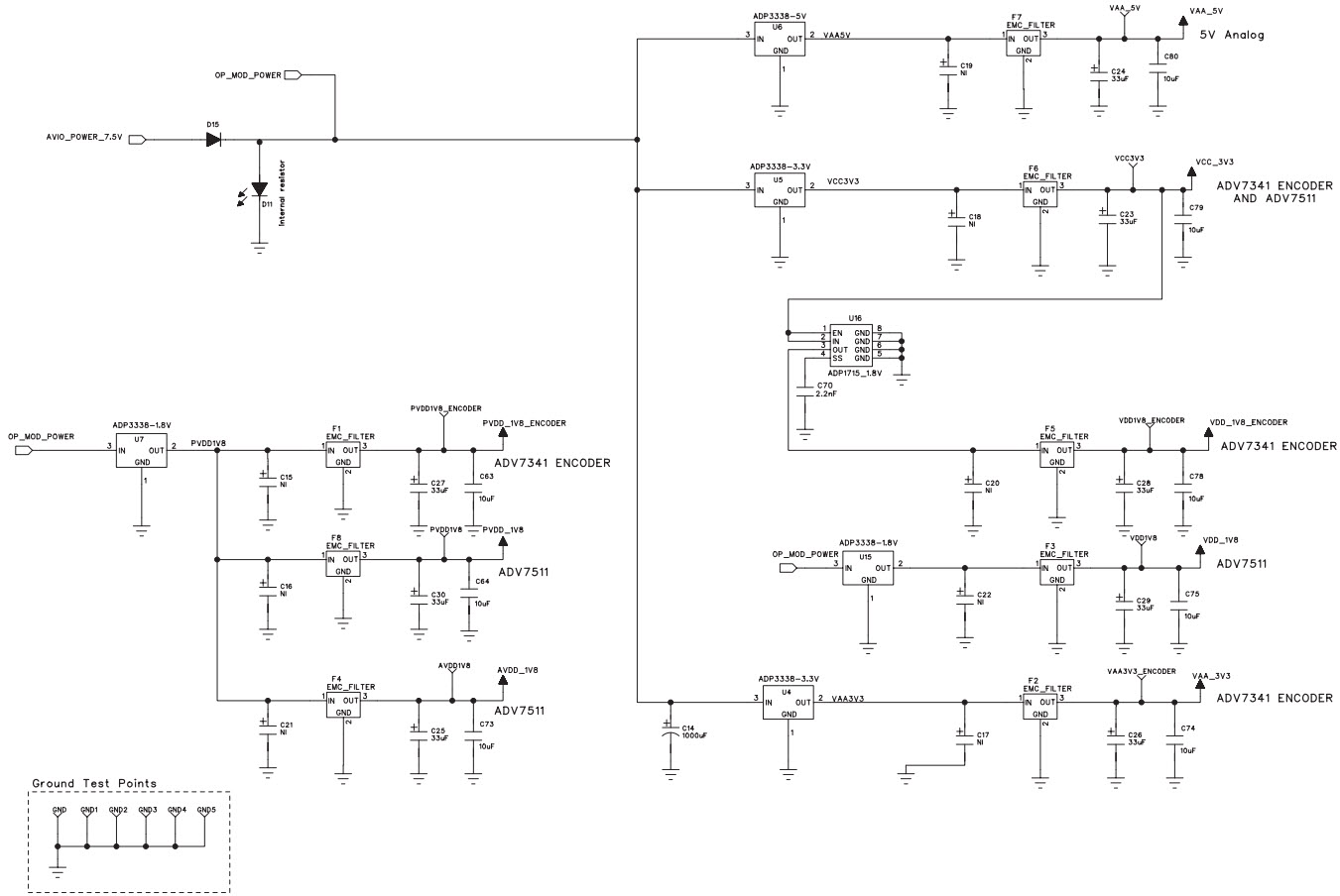
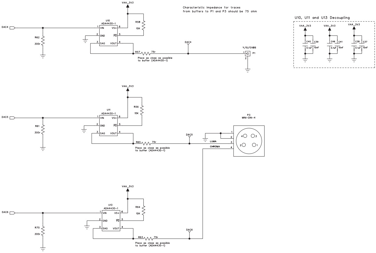
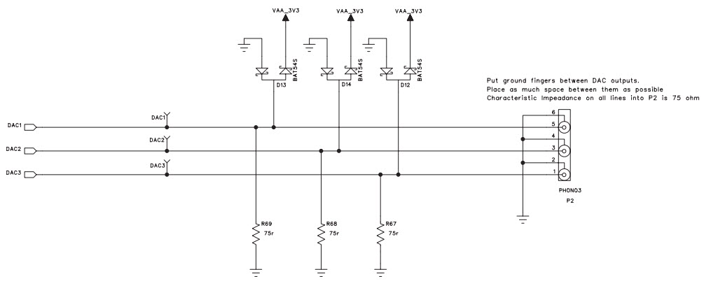
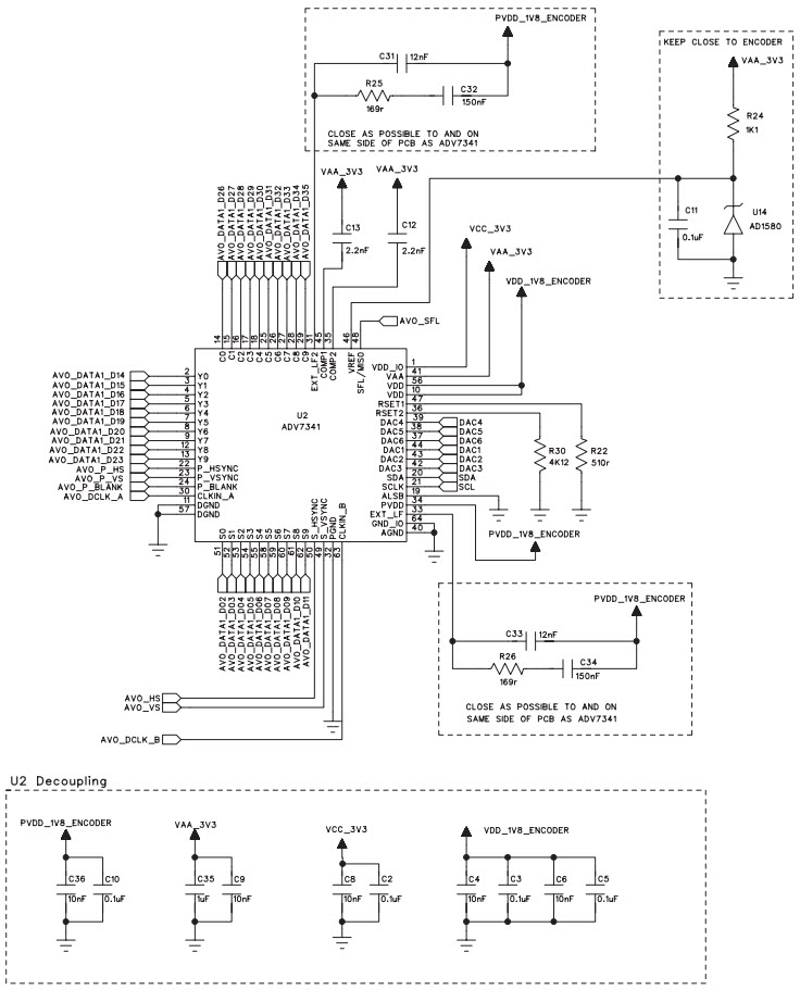
The Analog Devices EVAL-ADV7842-7511 is an evaluation board for the Advantiv ADV7842/ADV7511 Video Encoder/Decoder. It is designed for use in consumer electronics applications, such as TVs, set-top boxes, and DVD players. The board features a wide range of video inputs, including HDMI, DVI, and analog, and supports a variety of video formats, including 1080p, 1080i, 720p, and 480p. It also includes a variety of audio inputs, including S/PDIF, I2S, and analog. The board is designed to be easy to use, with a graphical user interface and a USB connection for programming. It also includes a variety of test points and connectors for debugging and testing.
Specifications
Analog Devices, Inc. technical specifications, attributes, parameters and parts with similar specifications to Analog Devices, Inc. .
- TypeParameter
- Lifecycle StatusPRODUCTION (Last Updated: 2 weeks ago)
- Number of Pins0
- Operating Supply Voltage5V
- InterfaceHDMI, RS-232, USB
- Evaluation KitYes
- REACH SVHCNo SVHC
- RoHS StatusRoHS Compliant
- Lead FreeContains Lead
0 Similar Products Remaining
Technical Documents
Associated Products
| Part Number | Manufacturer | Description | Stock | RFQ |
|---|---|---|---|---|
| ON Semiconductor | ON SEMICONDUCTOR - NC7SZ125P5X - Buffer, 1.65 V to 5.5 V, SC-70-5 | 39233 | RFQ | |
| Analog Devices Inc. | IC FILTER VIDEO ULTRA LP SC70-6 | 15 | RFQ | |
| NXP USA Inc. | Interface - I/O Expanders 16b I2C-bus & SMBus lo pwr I/O port | 5 | BUY | |
| Analog Devices Inc. | VOLTAGE REFERENCE, 1.2V | 1240 | RFQ | |
| ON Semiconductor | NC7SZ125 Series 5.5 V TinyLogic® UHS Single Buffer w/ 3-State Output-MICROPAK-6 | 4950 | RFQ | |
| NXP USA Inc. | IC I2C BUS/SMBUS 16BIT 24TSSOP | 10000 | RFQ | |
| NXP USA Inc. | NXP PCA9539PW,118 I/O EXPANDER, 16 BIT, 400KHZ, TSSOP24 | 0 | BUY | |
| Analog Devices Inc. | ANALOG DEVICES - AD1580ARTZ-REEL7 - Voltage Reference, Precision, Shunt - Fixed, AD1580 Series, 1.225V, SOT-23-3 | 99 | RFQ | |
| Analog Devices Inc. | IC REG LINEAR 1.8V 500MA 8MSOP | 10 | RFQ |


Product
Brand
Articles
Tools



























