Analog Devices Inc. EVAL-ADV7613FEBZEVAL BOARD FOR ADV7613
Description
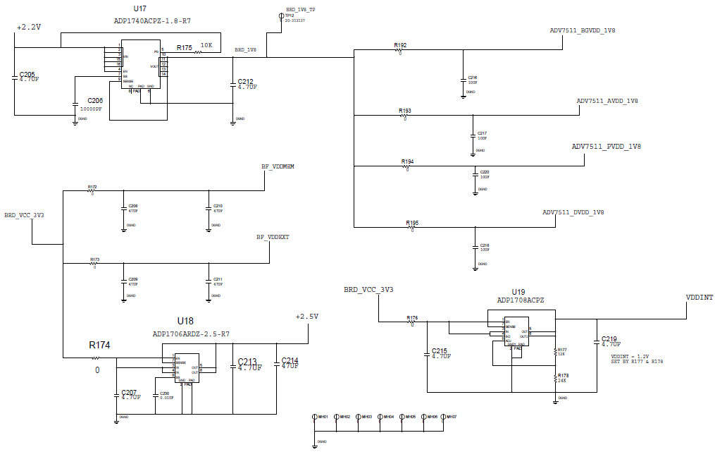
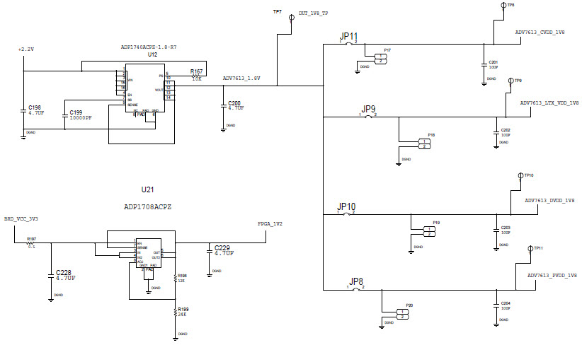
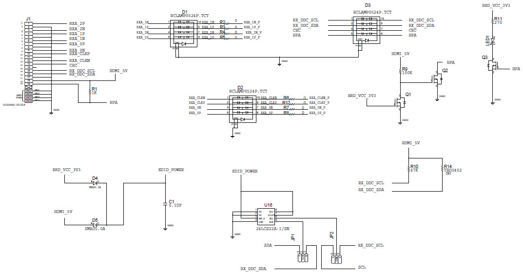
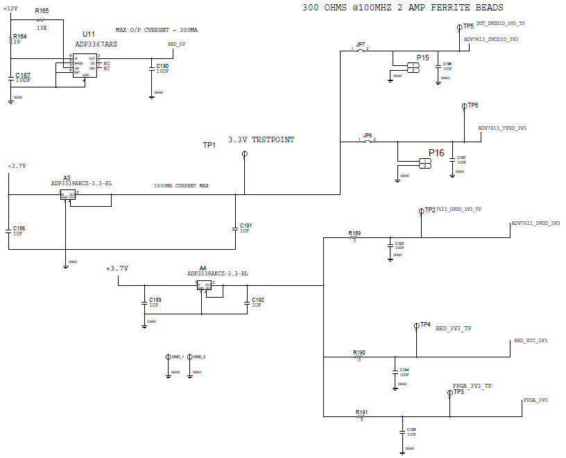
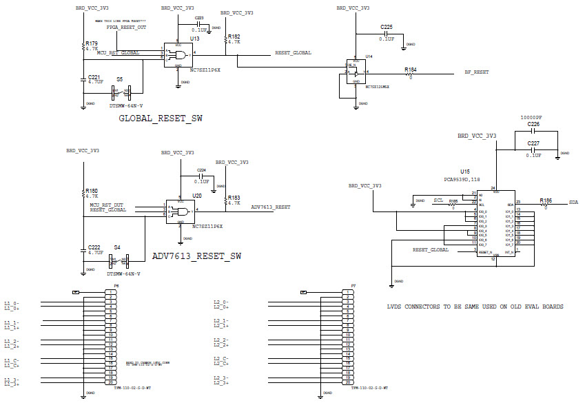
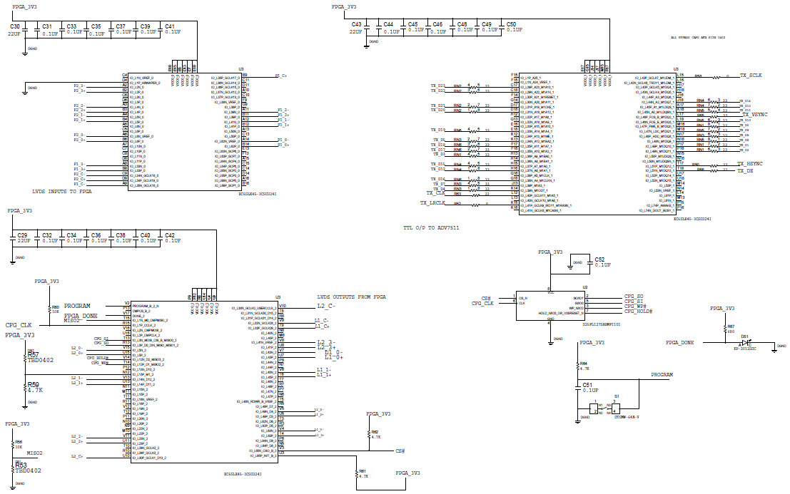
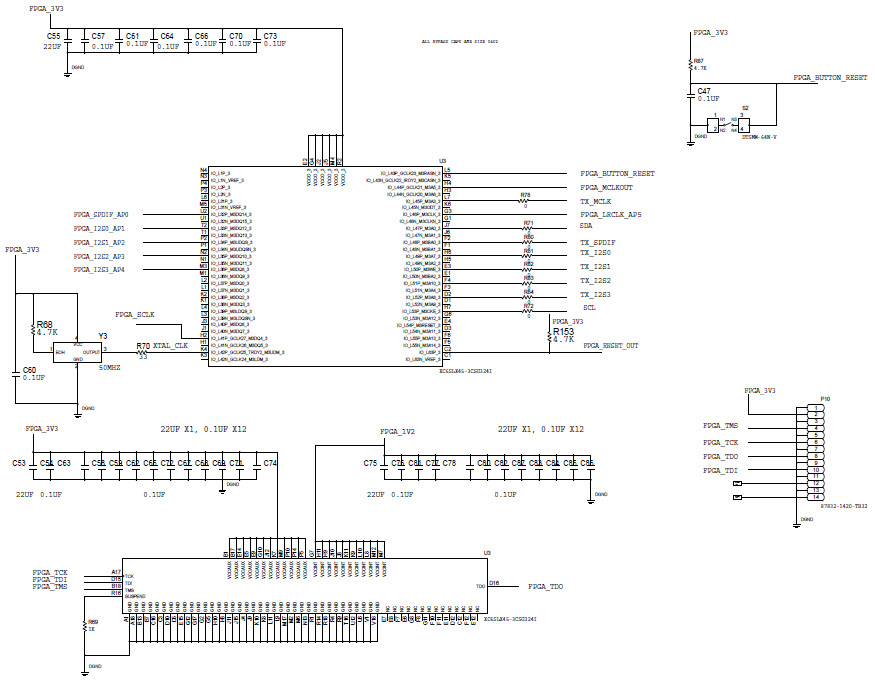
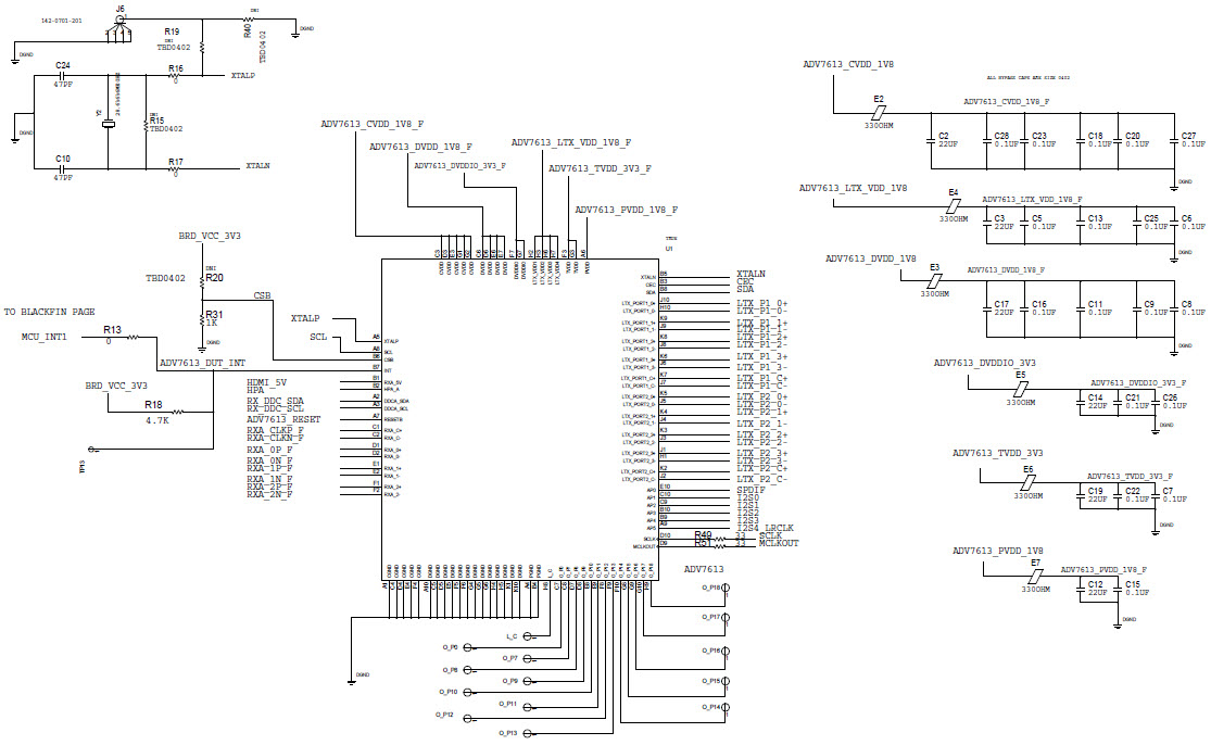
The Analog Devices EVAL-ADV7613FEBZ is an evaluation board designed for the ADV7613 HDMI to LVDS device. It is ideal for automotive and transportation applications, providing a comprehensive platform for evaluating the ADV7613 device. The board features a wide range of connectors and components, including HDMI, LVDS, and audio connectors, as well as a power supply and a USB interface. It also includes a variety of test points and jumpers for easy debugging and evaluation. The board is designed to be used with the ADV7613 device, allowing users to quickly and easily evaluate the device's performance in their applications.
Specifications
Analog Devices Inc. technical specifications, attributes, parameters and parts with similar specifications to Analog Devices Inc. .
- TypeParameter
- Lifecycle StatusPRODUCTION (Last Updated: 2 weeks ago)
- Factory Lead Time8 Weeks
- Number of Pins0
- Part StatusActive
- Moisture Sensitivity Level (MSL)1 (Unlimited)
- TypeVideo
- Base Part NumberADV7613
- FunctionVideo Processing
- Utilized IC / PartADV7613
- Supplied ContentsBoard(s)
- Primary AttributesHDMI to LVDS
- RoHS StatusROHS3 Compliant
- Lead FreeContains Lead
0 Similar Products Remaining
Technical Documents
Associated Products
| Part Number | Manufacturer | Description | Stock | RFQ |
|---|---|---|---|---|
| Analog Devices, Inc. | 8 | RFQ | ||
| Microchip Technology | MICROCHIP - 24LCS22A-I/SN - SERIAL EEPROM, 2KBIT, 400KHZ, SOIC-8 | 30 | RFQ | |
| Analog Devices Inc. | IC DSP 16BIT 600MHZ 208CSBGA | 682 | RFQ | |
| ON Semiconductor | IC GATE AND 1CH 3-INP SC70-6 | 63168 | RFQ | |
| Analog Devices Inc. | IC REG LINEAR 2.5V 1A 8SOIC | 13 | RFQ | |
| Analog Devices Inc. | ANALOG DEVICES ADP2323ACPZ-R7DC/DC Controller, Current Mode, 3A, 4.5V to 20V, 2 Outputs, Synchronous Buck, 1.2MHz, LFCSP-32 | 185 | RFQ | |
| Analog Devices Inc. | IC SUPERVISOR MPU RESET SC70-4 | 2800 | BUY | |
| Microchip Technology | EEPROM SERIAL 64K, 24LC64, SOIC8 | 700 | RFQ | |
| Analog Devices Inc. | IC REG LINEAR 1.8V 2A 16LFCSP | 148 | BUY | |
| Analog Devices Inc. | IC REG LINEAR POS ADJ 1A 8LFCSP | 100 | RFQ |


Product
Brand
Articles
Tools









































