Analog Devices Inc. SSM2603-EVALZAnalog Devices SSM2603-EVALZ,
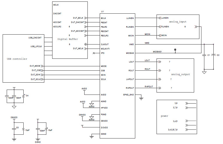
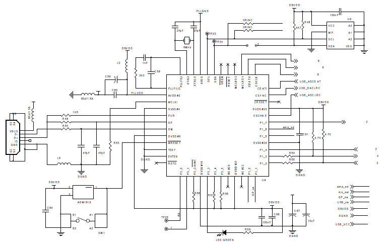
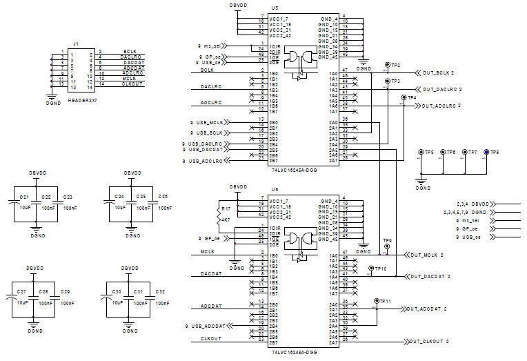
It is designed to provide a complete audio solution for portable audio applications. The SSM2604-EVALZ Evaluation Board is a complete evaluation platform for the SSM2604 audio codec. It includes a power supply, audio input and output connectors, and a USB interface for programming and control. The board also includes a headphone amplifier, a microphone preamplifier, and a digital signal processor (DSP) for audio processing. The SSM2604-EVALZ Evaluation Board is designed to provide a complete audio solution for portable audio applications. It is ideal for evaluating the performance of the SSM2604 audio codec and for developing audio applications. The board includes a power supply, audio input and output connectors, and a USB interface for programming and control. The board also includes a headphone amplifier, a microphone preamplifier, and a digital signal processor (DSP) for audio processing. The SSM2604-EVALZ Evaluation Board is a great tool for audio engineers and developers to quickly evaluate the performance of the SSM2604 audio codec and develop audio applications.
- TypeParameter
- Lifecycle StatusPRODUCTION (Last Updated: 1 month ago)
- Factory Lead Time8 Weeks
- MountPCB
- Number of Pins0
- Part StatusActive
- Moisture Sensitivity Level (MSL)1 (Unlimited)
- TypeAudio
- Base Part NumberSSM2603
- FunctionCODEC
- Operating Supply Voltage3.3V
- InterfaceUSB
- Utilized IC / PartSSM2603
- Supplied ContentsBoard(s)
- Resolution3 B
- Evaluation KitYes
- Signal to Noise Ratio (SNR)90 dB
- RoHS StatusROHS3 Compliant
- Lead FreeContains Lead
| Part Number | Manufacturer | Description | Stock | RFQ |
|---|---|---|---|---|
| Analog Devices Inc. | IC MONITOR RESET 2.31V SC-70-3 | 1385 | BUY | |
| Analog Devices Inc. | IC REG LINEAR 1.05V 500MA 8MSOP | 3000 | RFQ | |
| Microchip Technology | IC EEPROM 64K I2C 400KHZ 8TDFN | 7417 | RFQ | |
| Microchip Technology | IC EEPROM 64KBIT 400KHZ 8TSSOP | 28172 | BUY | |
| Microchip Technology | IC EEPROM 64K I2C 400KHZ 8TSSOP | 28173 | RFQ | |
| Microchip Technology | EEPROM 8kx8 - 2.5V | 7500 | BUY | |
| Analog Devices Inc. | ANALOG DEVICES ADP1715ARMZ-R7. IC, ADJ LDO REG, 0.8V TO 5V, 0.5A, MSOP8 | 1202 | RFQ | |
| Analog Devices Inc. | IC MONITOR RESET 2.55V SOT23 | 18750 | BUY | |
| Microchip Technology | EEPROM Serial-I2C 64K-bit 8K x 8 3.3V/5V Automotive 8-Pin MSOP Tube | 12 | BUY | |
| ECS Inc. | CRYSTAL 6.0000MHZ 32PF T/H | 711 | BUY | |
| Microchip Technology | IC EEPROM 64KBIT 400KHZ 8SOIC | 22349 | RFQ | |
| Analog Devices Inc. | IC REG LINEAR 1.8V 500MA 8MSOP | 10 | RFQ |


Product
Brand
Articles
Tools























