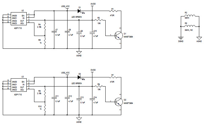
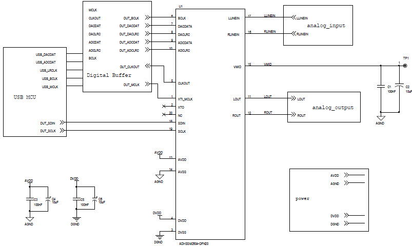
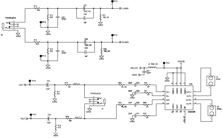
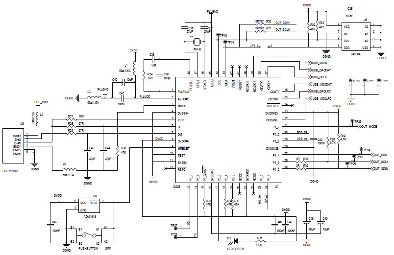
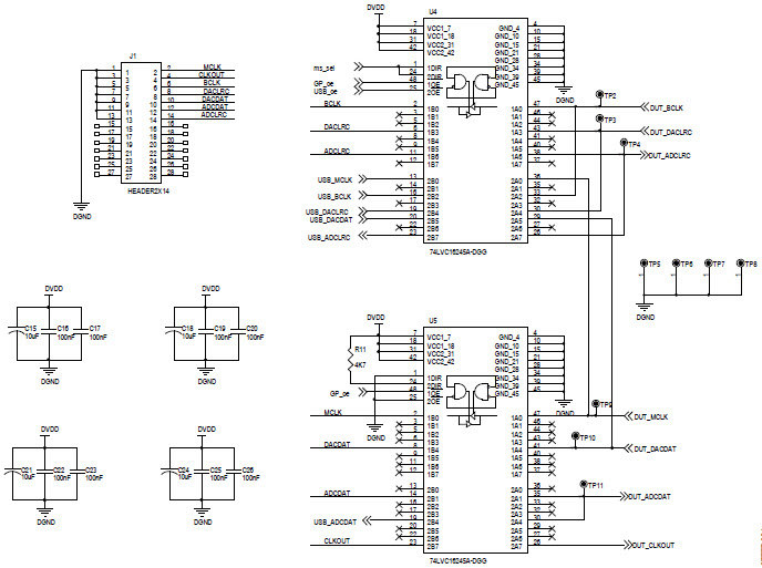
Analog Devices Inc. SSM2604-EVALZEvaluation Board for AUDIO CODEC
The kit includes a variety of NKK Switches products, including a 36x24 RGB LCD display, a 5-way navigation switch, a rotary encoder, a pushbutton switch, and a joystick. The LCD display is capable of displaying up to 16 million colors and has a resolution of 800x480. The 5-way navigation switch allows for easy navigation of menus and other user interfaces. The rotary encoder is used to adjust settings and control functions. The pushbutton switch is used to select options and activate functions. The joystick is used to control the movement of a cursor or other graphical elements. The kit also includes a variety of accessories, such as a USB cable, a power adapter, and a user manual. The IS-DEV KIT-5D is an ideal development kit for those looking to create custom user interfaces and control systems. It is perfect for use in consumer electronics, industrial automation, and other applications.
- TypeParameter
- Number of Pins0
- PackagingBulk
- Part StatusActive
- Moisture Sensitivity Level (MSL)1 (Unlimited)
- TypeAudio
- Base Part NumberSSM2604
- FunctionCODEC
- Operating Supply Voltage3.3V
- InterfaceUSB
- Utilized IC / PartSSM2604
- Supplied ContentsBoard(s)
- Resolution3 B
- Evaluation KitYes
- Radiation HardeningNo
- RoHS StatusROHS3 Compliant
- Lead FreeContains Lead
| Part Number | Manufacturer | Description | Stock | RFQ |
|---|---|---|---|---|
| Microchip Technology | IC EEPROM 64KBIT 400KHZ SOT23-5 | 1750 | RFQ | |
| Microchip Technology | IC EEPROM 64KBIT 400KHZ 8MSOP | 20000 | RFQ | |
| Microchip | 8K X 8 I2C/2-WIRE SERIAL EEPROM, PDSO8, 3.90 MM, ROHS COMPLIANT, PLASTIC, SOIC-8 | 0 | RFQ | |
| Microchip Technology | 24LC64 Series 64-Kbit (8 K x 8) 400 kHz I2C Serial EEPROM - SOIJ-8 | 7630 | BUY | |
| Microchip Technology | 24LC64 Series 64 Kb I2C 2 Wire (8K X 8) 2.5 V Serial EEPROM SMT - SOIJ-8 | 7000 | RFQ | |
| Microchip Technology | EEPROM 8kx8 - 2.5V | 5000 | RFQ | |
| Microchip Technology | IC EEPROM 64KBIT 400KHZ 8TDFN | 3560 | BUY | |
| Microchip Technology | EEPROM Serial-I2C 64K-bit 8K x 8 3.3V/5V Automotive 8-Pin MSOP Tube | 12 | BUY | |
| Microchip Technology | MICROCHIP - 24LC64-I/MS - SERIAL EEPROM, 64KBIT, 400KHZ, MSOP-8 | 0 | RFQ | |
| Microchip Technology | MICROCHIP - 24LC64-E/SN - SERIAL EEPROM, 64KBIT, 400KHZ, SOIC-8 | 0 | BUY | |
| ECS Inc. | CRYSTAL 6.0000MHZ 32PF T/H | 358 | BUY | |
| Microchip | 8K X 8 I2C/2-WIRE SERIAL EEPROM, PDSO8, 3.90 MM, ROHS COMPLIANT, PLASTIC, SOIC-8 | 1747 | BUY |


Product
Brand
Articles
Tools























