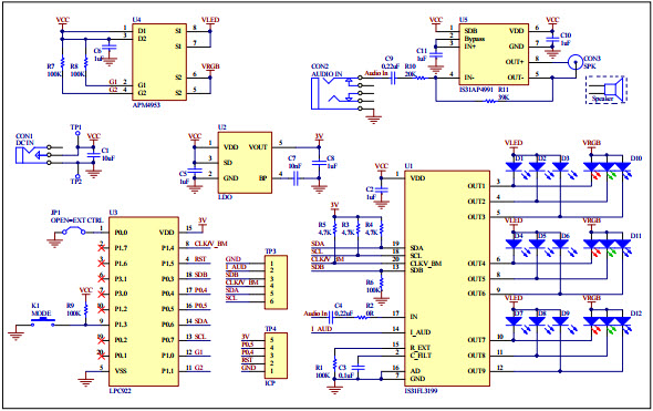
ISSI, Integrated Silicon Solution Inc IS31FL3199-QFLS2-EBEVAL BOARD FOR IS31FL3199-QFLS2
The Integrated Silicon Solution Inc IS31FL3199-QFLS2-EB Evaluation Board is a consumer electronics device based on the IS31FL3199 9-Channel Light Effect LED Driver. It is designed to provide a comprehensive platform for evaluating the features and performance of the IS31FL3199 LED driver. The board includes a 9-channel LED driver, a power supply, and a USB interface for programming and control. It also includes a variety of test points and connectors for easy connection to external devices. The board is ideal for applications such as LED lighting, automotive lighting, and consumer electronics. With its easy-to-use interface and comprehensive features, the IS31FL3199-QFLS2-EB Evaluation Board is the perfect choice for evaluating the performance of the IS31FL3199 LED driver.
- TypeParameter
- PackagingBox
- Part StatusActive
- Moisture Sensitivity Level (MSL)1 (Unlimited)
- Operating Supply Voltage5V
- Output Current2A
- Utilized IC / PartIS31FL3199
- Supplied ContentsBoard(s)
- Evaluation KitYes
- FeaturesAudio Modulation
- RoHS StatusROHS3 Compliant
| Part Number | Manufacturer | Description | Stock | RFQ |
|---|---|---|---|---|
| Microchip Technology | LED Lighting Drivers High Brightness LED Driver w/ High Side | 3652 | BUY |


Product
Brand
Articles
Tools




