Linear Technology/Analog Devices DC1049AEVAL BOARD FOR LTC4264
Description
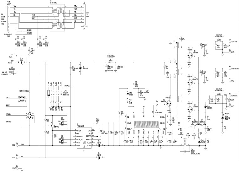
The Analog Devices DC1049A-A LTC4264 Demo Board is a high power PD interface controller with a 750mA current limit, security features, and USB interface. It is designed to provide a secure and reliable connection between a power source and a device. The board features a USB interface for easy connection to a PC or other device, and a current limit of 750mA to protect against overloading. It also includes security features such as over-voltage protection, over-current protection, and short-circuit protection. The board is ideal for use in applications such as charging, powering, and data transfer. It is also compatible with a variety of power sources, including USB, AC, and DC.
Specifications
Linear Technology/Analog Devices technical specifications, attributes, parameters and parts with similar specifications to Linear Technology/Analog Devices .
- TypeParameter
- Factory Lead Time8 Weeks
- Published2007
- Part StatusActive
- Moisture Sensitivity Level (MSL)1 (Unlimited)
- TypePower Management
- Base Part NumberLTC4264
- FunctionPower over Ethernet (PoE)
- Utilized IC / PartLTC4264
- Supplied ContentsBoard(s)
- Primary Attributes3-Channel (Triple)
- EmbeddedNo
- Secondary AttributesOn-Board LEDs
- RoHS StatusROHS3 Compliant
0 Similar Products Remaining
Technical Documents


Product
Brand
Articles
Tools








