Linear Technology/Analog Devices DC1063ALT6559 - DEMO BOARD; RGB TRIPLE
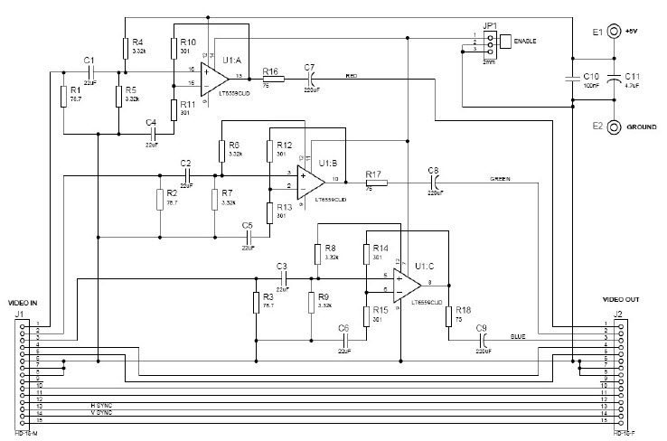
The Analog Devices DC1063A-A Demonstration Circuit is a versatile and powerful tool for evaluating the performance of the LT6559 Triple 300-MHz Video Operational Amplifier. This circuit board features three independent, high-speed, low-noise, low-distortion video amplifiers, each with a bandwidth of up to 300 MHz. The DC1063A-A is ideal for use in a variety of applications, including video signal processing, video distribution, and video display systems. It is also suitable for use in computers and peripherals, such as video cards, monitors, and projectors. The DC1063A-A is designed to provide a wide range of performance characteristics, including low noise, low distortion, high slew rate, and high output current. Additionally, the circuit board features a wide range of protection features, including over-voltage, over-current, and thermal protection.
- TypeParameter
- Factory Lead Time8 Weeks
- Part StatusActive
- Moisture Sensitivity Level (MSL)1 (Unlimited)
- TypeVideo
- FunctionAmplifier, Triple
- Utilized IC / PartLT6559
- Supplied ContentsBoard(s)
- EmbeddedNo
- RoHS StatusROHS3 Compliant
| Part Number | Manufacturer | Description | Stock | RFQ |
|---|---|---|---|---|
| ON Semiconductor | IC GATE AND 1CH 2-INP 5-TSOP | 30980 | BUY | |
| ON Semiconductor | IC DECODER/DEMUX 1:2 CMOS SC88 | 2800 | BUY |


Product
Brand
Articles
Tools



