Linear Technology/Analog Devices DC1190A-CBOARD SAR ADC LTC2362
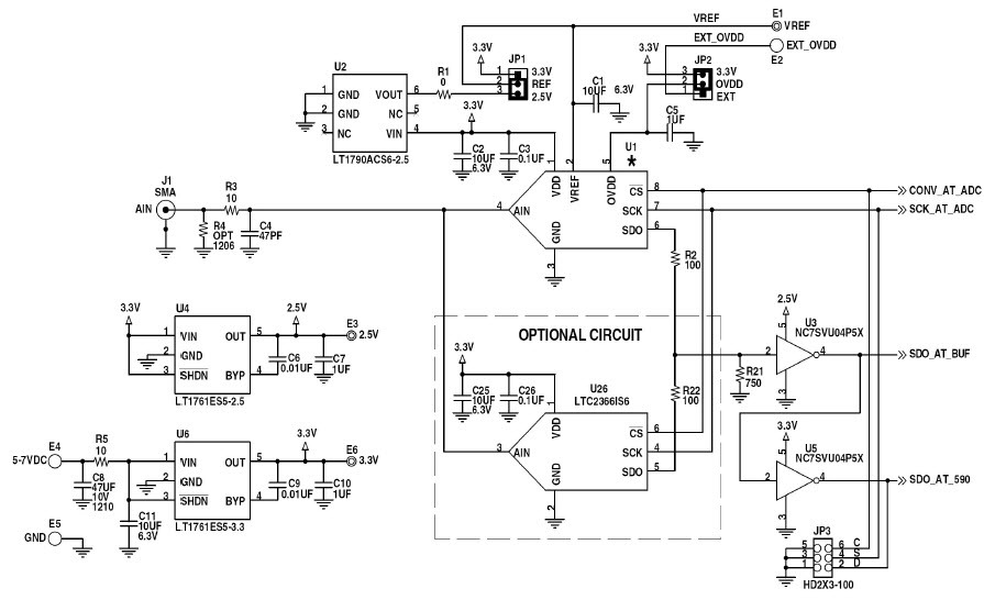
The Analog Devices DC1190A-C LTC2362 Demo Board is a 12-bit, 500ksps SAR ADC designed for automotive and transportation applications. It features a low power consumption of only 1.2 mW/channel, making it ideal for battery-powered applications. The board also includes a wide input range of 0V to 5V, allowing it to be used in a variety of automotive and transportation applications. Additionally, the board includes a built-in temperature sensor, allowing for temperature compensation and improved accuracy. The board also includes a variety of features such as a programmable gain amplifier, a low-noise preamplifier, and a high-speed serial interface. With its wide range of features and low power consumption, the Analog Devices DC1190A-C LTC2362 Demo Board is an ideal solution for automotive and transportation applications.
- TypeParameter
- Lifecycle StatusPRODUCTION (Last Updated: 2 weeks ago)
- Factory Lead Time8 Weeks
- Number of Pins0
- PackagingBox
- Published2009
- Part StatusActive
- Moisture Sensitivity Level (MSL)1 (Unlimited)
- InterfaceSPI, Serial
- Number of Bits12
- Utilized IC / PartLTC2362
- Supplied ContentsBoard(s)
- Data InterfaceMICROWIRE™, Serial, SPI™
- Sampling Rate500 ksps
- Evaluation KitYes
- Sampling Rate (Per Second)500k
- Number of A/D Converters1
- REACH SVHCNo SVHC
- RoHS StatusROHS3 Compliant
| Part Number | Manufacturer | Description | Stock | RFQ |
|---|---|---|---|---|
| Analog Devices, Inc. | 5000 | RFQ | ||
| Analog Devices, Inc. | 0 | RFQ | ||
| Microchip Technology | MICROCHIP - 24LC025-I/ST - SERIAL EEPROM, 2KBIT, 400KHZ, TSSOP-8 | 25 | RFQ | |
| Analog Devices, Inc. | LDO Regulator Pos 3.3V 0.1A 5-Pin TSOT-23 | 0 | RFQ | |
| Analog Devices, Inc. | 45 | RFQ |


Product
Brand
Articles
Tools












