Linear Technology/Analog Devices DC1257BLTC6416 + LTC2208 COMBO BOARD (R
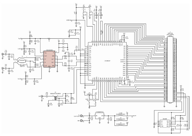
The Analog Devices DC1257B-B, DC1257B, Demo Board for the LTC6416 2GHz Low Noise Differential 16-Bit ADC Buffer, Instrumentation and Measurement is a versatile and powerful tool for evaluating the performance of the LTC6416 2GHz Low Noise Differential 16-Bit ADC Buffer. This demo board features a wide range of features and capabilities, including a differential input, a low noise amplifier, a 16-bit ADC buffer, and a wide range of instrumentation and measurement capabilities. The board also includes a variety of connectors and test points for easy connection to external test equipment. The board is designed to provide a comprehensive evaluation of the performance of the LTC6416 2GHz Low Noise Differential 16-Bit ADC Buffer, and is an ideal tool for engineers and researchers looking to evaluate the performance of this device.
- TypeParameter
- Factory Lead Time8 Weeks
- Part StatusActive
- Moisture Sensitivity Level (MSL)1 (Unlimited)
- TypeInterface
- FunctionADC Buffer
- Utilized IC / PartLTC2208, LTC6416
- Supplied ContentsBoard(s)
- RoHS StatusROHS3 Compliant
| Part Number | Manufacturer | Description | Stock | RFQ |
|---|---|---|---|---|
| Microchip Technology | EEPROM Serial-I2C 2K-bit 256 x 8 3.3V/5V 8-Pin PDIP Tube | 4520 | BUY | |
| Microchip Technology | IC EEPROM 2K I2C 400KHZ SOT23-6 | 5000 | RFQ | |
| Microchip Technology | IC EEPROM 2K I2C 400KHZ 8SOIC | 10000 | RFQ | |
| Microchip Technology | IC EEPROM 2K I2C 400KHZ SOT23-6 | 9052 | BUY | |
| Microchip Technology | EEPROM Serial-I2C 2K-bit 256 x 8 3.3V/5V 8-Pin MSOP Tube | 3566 | RFQ | |
| Microchip Technology | EEPROM Serial-I2C 2K-bit 256 x 8 3.3V/5V 8-Pin TSSOP Tube | 27 | RFQ | |
| Microchip Technology | EEPROM Serial-I2C 2K-bit 256 x 8 3.3V/5V 8-Pin MSOP Tube | 619 | RFQ | |
| Microchip Technology | 24LC025 Series 2 Kb I2C 2 Wire (256 x 8) 2.5 V Serial EEPROM - PDIP-8 | 1652 | BUY | |
| Microchip Technology | EEPROM Serial-I2C 2K-bit 256 x 8 3.3V/5V 8-Pin TSSOP T/R | 27 | RFQ | |
| Microchip Technology | MICROCHIP - 24LC025-I/ST - SERIAL EEPROM, 2KBIT, 400KHZ, TSSOP-8 | 25 | RFQ |


Product
Brand
Articles
Tools








