Linear Technology/Analog Devices DC1532A-KBOARD DEMO 40MSPS LTC2264-12
Description
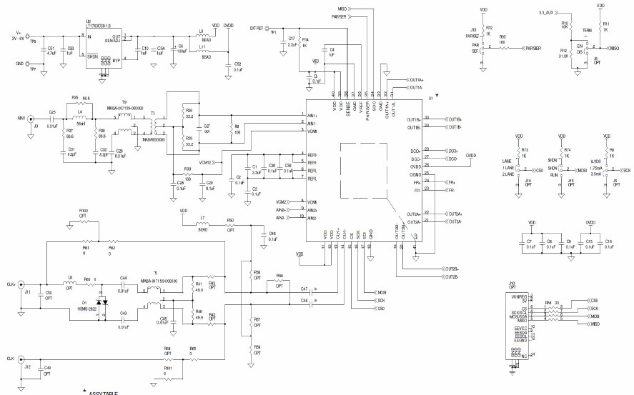
The Analog Devices DC1532A-K, LTC2264-12 Demo Board is a 12-bit, 40Msps, 1.8V dual serial ADC with a 5MHz to 170MHz input range. It is designed for use in communications and telecom applications. It features a low power consumption of only 1.8V and a wide input range of 5MHz to 170MHz. The board also includes a high-speed serial interface, allowing for fast data transfer and communication. The board is also equipped with a variety of features such as a programmable gain amplifier, a low-noise preamplifier, and a wide dynamic range. This demo board is ideal for testing and evaluating the performance of the LTC2264-12 ADC in communications and telecom applications.
Specifications
Linear Technology/Analog Devices technical specifications, attributes, parameters and parts with similar specifications to Linear Technology/Analog Devices .
- TypeParameter
- Factory Lead Time8 Weeks
- PackagingBulk
- Published2012
- Part StatusActive
- Moisture Sensitivity Level (MSL)1 (Unlimited)
- Base Part NumberLTC2264
- Number of Bits12
- Utilized IC / PartLTC2264-12
- Supplied ContentsBoard(s)
- Data InterfaceSerial LVDS
- Sampling Rate (Per Second)40M
- Number of A/D Converters2
- Input Range1 ~ 2Vpp
- Power (Typ) @ Conditions144mW @ 40MSPS
- RoHS StatusROHS3 Compliant
0 Similar Products Remaining
Technical Documents
Associated Products
| Part Number | Manufacturer | Description | Stock | RFQ |
|---|---|---|---|---|
| Analog Devices / Linear Technology | 0 | RFQ |


Product
Brand
Articles
Tools










