Linear Technology/Analog Devices DC1788A-BEVAL BOARD FOR LT4275 25.5W
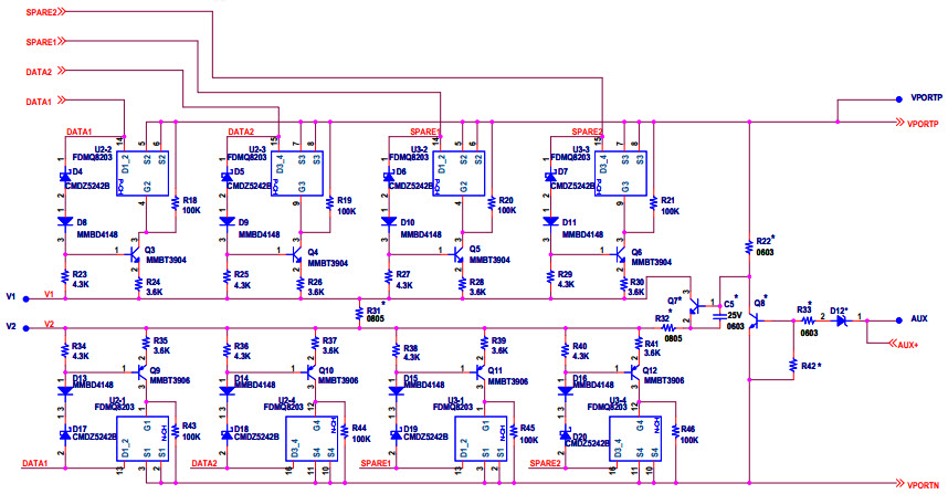
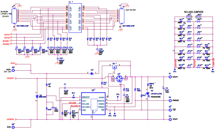
The Analog Devices DC1788A-B Demo Board is a powerful and versatile tool for evaluating the performance of the LT4275BIDDE PoE+ PD Controller, an IEEE 802.3at/IEEE 802.3af compliant power management IC. This demo board is designed to provide a complete solution for testing and evaluating the features and capabilities of the LT4275BIDDE PoE+ PD Controller. It includes a wide range of features such as a DC/DC converter, a DC/AC inverter, a power supply, and a variety of other components. The demo board also includes a comprehensive set of test points and connectors for easy connection to external test equipment. With its robust design and comprehensive features, the DC1788A-B Demo Board is an ideal tool for evaluating the performance of the LT4275BIDDE PoE+ PD Controller.
- TypeParameter
- Part StatusObsolete
- Moisture Sensitivity Level (MSL)1 (Unlimited)
- TypePower Management
- FunctionPower over Ethernet (PoE)
- Utilized IC / PartLT4275
- Supplied ContentsBoard(s)
- Primary AttributesPoE Standard (PoE+, PoE)
- EmbeddedNo


Product
Brand
Articles
Tools











