Linear Technology/Analog Devices DC1788B-AEVAL BOARD FOR LT4275 90W
Description
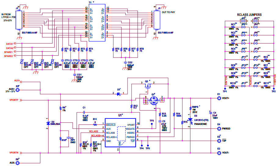
The Analog Devices DC1788B-A Demo Board is a powerful and versatile tool for evaluating the performance of the LT4275AIDD PoE+ PD Controller. This controller is compliant with IEEE 802.3at/IEEE 802.3af standards and is designed to provide efficient power management for a wide range of applications. The demo board features a wide range of features, including a DC/DC converter, a DC/AC converter, a power supply, and a power management IC. It also includes a variety of test points and connectors for easy evaluation and testing. The DC1788B-A Demo Board is an ideal solution for evaluating the performance of the LT4275AIDD PoE+ PD Controller and is an excellent choice for power management applications.
Specifications
Linear Technology/Analog Devices technical specifications, attributes, parameters and parts with similar specifications to Linear Technology/Analog Devices .
- TypeParameter
- Published2012
- Part StatusObsolete
- Moisture Sensitivity Level (MSL)1 (Unlimited)
- TypePower Management
- Base Part NumberLT4275
- FunctionPower over Ethernet (PoE)
- Utilized IC / PartLT4275
- Supplied ContentsBoard(s)
- Primary AttributesPoE Standard (LTPoE++, PoE+, PoE)
- EmbeddedNo
0 Similar Products Remaining
Technical Documents


Product
Brand
Articles
Tools













