Linear Technology/Analog Devices DC981A/BBOARD EVAL LTC4263
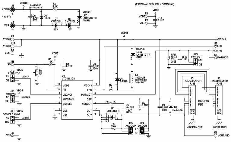
The Analog Devices DC981A-B, LTC4263 DC981A Midspan demo board with DC981B Endspan plugin is a powerful communications and telecom solution. It is designed to provide a complete Power over Ethernet (PoE) solution for midspan and endspan applications. The board features a DC981A Midspan board with a DC981B Endspan plugin, allowing for a complete PoE solution. The board also includes a LTC4263 DC/DC converter, which provides a regulated output voltage for powering PoE devices. The board is designed to be used in a variety of applications, including industrial, commercial, and residential applications. It is also designed to be used in a variety of environments, including indoor and outdoor environments. The board is easy to install and use, and is designed to provide reliable and efficient power delivery.
- TypeParameter
- Factory Lead Time8 Weeks
- Published2006
- Part StatusActive
- Moisture Sensitivity Level (MSL)1 (Unlimited)
- TypePower Management
- FunctionPower over Ethernet (PoE)
- Utilized IC / PartLTC4263
- Supplied ContentsBoard(s)
- Secondary AttributesOn-Board LEDs
- RoHS StatusROHS3 Compliant


Product
Brand
Articles
Tools















