Microchip MIC2169A Tiny3A EVMIC2169A-TINY3A Evaluation Board
Description
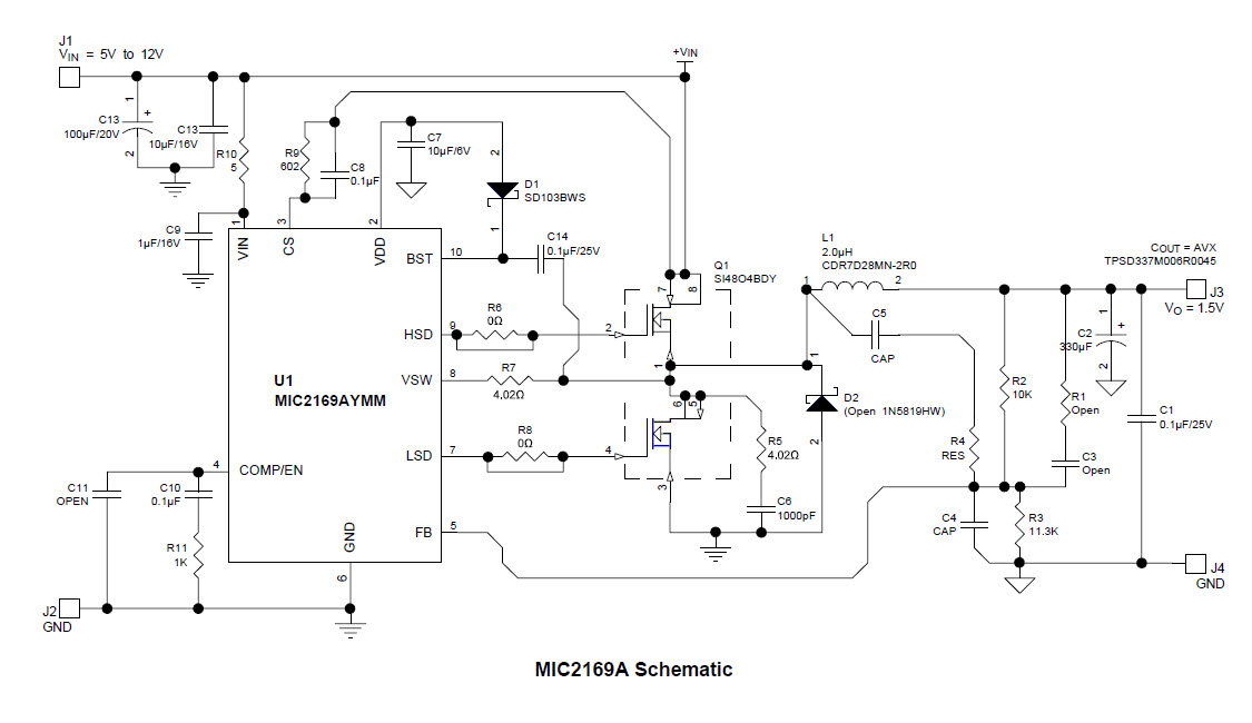
The Microchip Technology MIC2169A-EV is a 1.5V DC to DC single output power supply designed for wired networking, computers, and peripherals. It features a wide input voltage range of 4.5V to 28V, and a maximum output current of 1.5A. The MIC2169A-EV is designed to provide a reliable and efficient power supply solution for a variety of applications. It features a low quiescent current of only 1.5mA, and a high efficiency of up to 95%. The MIC2169A-EV also includes a wide range of protection features, such as over-voltage, over-current, and short-circuit protection. Additionally, it is RoHS compliant and has a wide operating temperature range of -40°C to +85°C.


Product
Brand
Articles
Tools








