Microchip MIC4723YMME EVMIC4723YMME Evaluation Board
Description
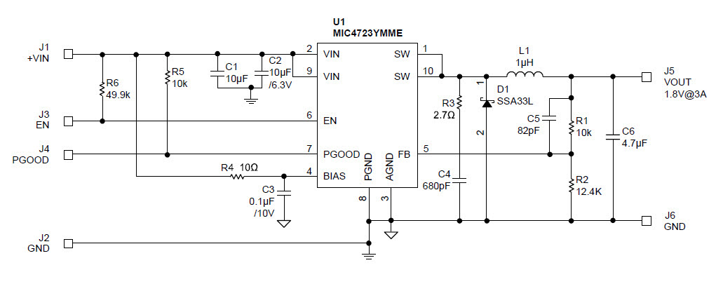
The Microchip Technology MIC4723YMME-EV is a 1.8V DC to DC single output power supply designed for computers and peripherals. It is an energy efficient solution that provides reliable power for a wide range of applications. The MIC4723YMME-EV features a wide input voltage range of 4.5V to 28V, and a maximum output current of 1.5A. It also has a low quiescent current of only 1.5mA, making it an ideal choice for energy-conscious applications. The MIC4723YMME-EV is designed to meet the requirements of the latest energy efficiency standards, and is RoHS compliant. It is also backed by a 5-year warranty for added peace of mind.


Product
Brand
Articles
Tools







