Richtek USA Inc. EVB_RT2872GSPEVAL MODULE FOR RT2872GSP
Description
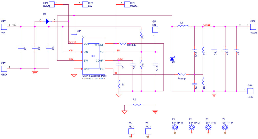
Richtek Technology Corporation's EVB-GSP, EVB_RT2872GSP, is an Evaluation Board for RT2872 Step-Down Converter designed for automotive and transportation applications. This board is designed to provide a complete evaluation platform for the RT2872, a high-efficiency, low-noise, and low-cost step-down converter. It features a wide input voltage range of 4.5V to 40V, adjustable output voltage range of 0.8V to 24V, and a maximum output current of 3A. The board also includes a USB interface for easy programming and monitoring of the device. With its high efficiency, low noise, and low cost, the EVB-GSP, EVB_RT2872GSP is an ideal solution for automotive and transportation applications.
Specifications
Richtek USA Inc. technical specifications, attributes, parameters and parts with similar specifications to Richtek USA Inc. .
- TypeParameter
- Factory Lead Time16 Weeks
- Published2013
- Part StatusActive
- Moisture Sensitivity Level (MSL)3 (168 Hours)
- Voltage - Output3.3V
- Utilized IC / PartRT2872
- Supplied ContentsBoard(s)
- Evaluation KitYes
- Board TypeFully Populated
- Main PurposeDC/DC, Step Down
- Outputs and Type1, Non-Isolated
- Regulator TopologyBuck
- RoHS StatusROHS3 Compliant
0 Similar Products Remaining
Technical Documents
Associated Products
| Part Number | Manufacturer | Description | Stock | RFQ |
|---|---|---|---|---|
| Richtek | 0 | RFQ | ||
| Richtek USA Inc. | RICHTEK RT2872GSP DC-DC CONV, BUCK, 1MHZ, SOP-8 | 25900 | RFQ |


Product
Brand
Articles
Tools

















