Richtek USA Inc. EVB_RT2862GSPEVAL MODULE FOR RT2862GSP
Description
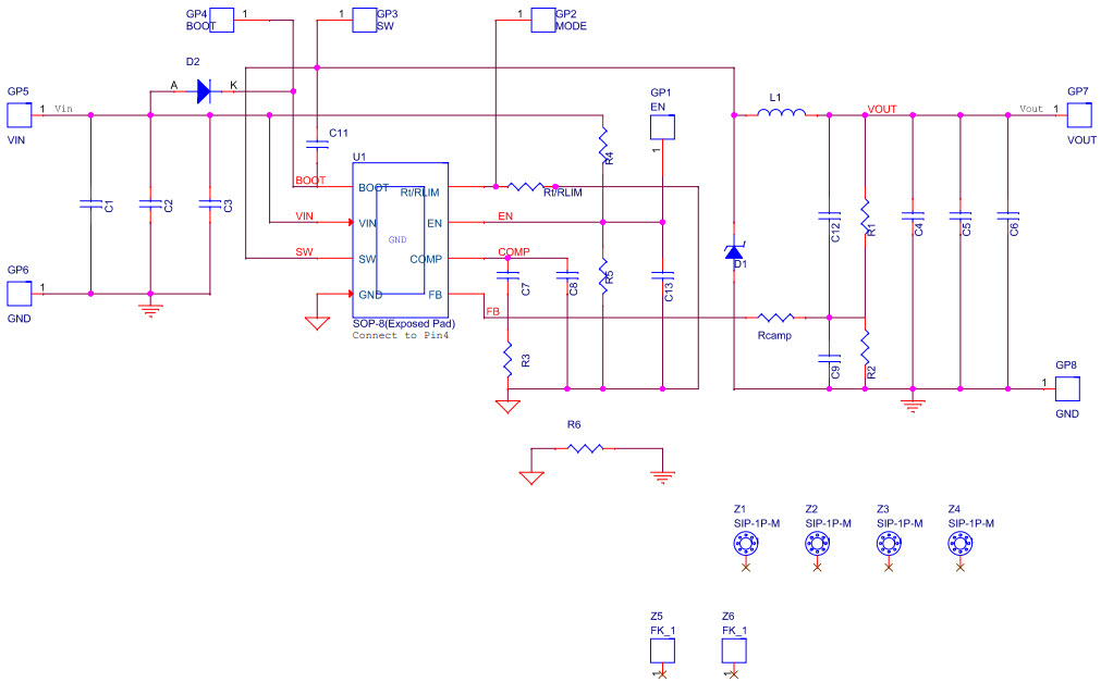
Richtek Technology Corporation's EVB-GSP, EVB_RT2862GSP, is an Evaluation Board for the RT2862 Step-Down Converter. This board is designed for automotive and transportation applications, and is capable of providing a high-efficiency, low-noise power solution. It features a wide input voltage range of 4.5V to 40V, and a wide output voltage range of 0.8V to 36V. It also has a high-efficiency of up to 95%, and a low-noise operation of up to 40dB. The board is also equipped with a variety of protection features, such as over-current protection, over-temperature protection, and short-circuit protection. This makes it an ideal choice for automotive and transportation applications.
Specifications
Richtek USA Inc. technical specifications, attributes, parameters and parts with similar specifications to Richtek USA Inc. .
- TypeParameter
- Factory Lead Time16 Weeks
- Published2014
- Part StatusActive
- Moisture Sensitivity Level (MSL)3 (168 Hours)
- Voltage - Output3.3V
- Utilized IC / PartRT2862
- Supplied ContentsBoard(s)
- Evaluation KitYes
- Board TypeFully Populated
- Main PurposeDC/DC, Step Down
- Outputs and Type1, Non-Isolated
- Regulator TopologyBuck
- RoHS StatusROHS3 Compliant
0 Similar Products Remaining
Technical Documents
Associated Products
| Part Number | Manufacturer | Description | Stock | RFQ |
|---|---|---|---|---|
| Analog Devices Inc. | ANALOG DEVICES - AD8021ARZ - Operational Amplifier, Single, 1 Amplifier, 200 MHz, 120 V/µs, ± 2.25V to ± 12V, SOIC, 8 Pins | 15 | RFQ | |
| Analog Devices Inc. | IC OPAMP VFB 560MHZ 8SOIC | 249 | RFQ | |
| Analog Devices Inc. | ANALOG DEVICES AD8021ARMZOperational Amplifier, Single, 200 MHz, 1 Amplifier, 120 V/s,2.25V to12V, MSOP, 8 Pins | 4 | RFQ | |
| Analog Devices Inc. | High Speed Operational Amplifiers LOW-NOISE 16-Bit | 30 | RFQ | |
| Analog Devices Inc. | OP Amp Single Volt Fdbk ±12V/24V 8-Pin MSOP T/R | 675 | RFQ | |
| Analog Devices Inc. | Single ADC SAR 1Msps 14-bit Parallel/Serial 48-Pin LQFP Tray | 1088 | RFQ | |
| Analog Devices Inc. | OP Amp Single Volt Fdbk ±12V/24V 8-Pin SOIC N T/R | 0 | RFQ |


Product
Brand
Articles
Tools


















