Linear Technology/Analog Devices DC328ABOARD EVAL FOR LTC1872ES6
Description
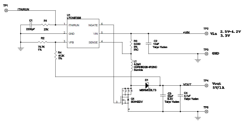
The Analog Devices DC328A-A Demonstration Board is a versatile power management solution that utilizes the LTC1872ES6 5V, 1A constant frequency current mode step-up DC/DC controller. This board is designed to provide a simple and easy way to evaluate the performance of the LTC1872ES6 IC. It features a wide input voltage range of 2.5V to 16V, adjustable output voltage up to 20V, and a maximum output current of 1A. The board also includes a power switch, current sense resistor, and a power LED indicator. The DC328A-A board is ideal for applications such as automotive, industrial, and consumer electronics.
Specifications
Linear Technology/Analog Devices technical specifications, attributes, parameters and parts with similar specifications to Linear Technology/Analog Devices .
- TypeParameter
- Lifecycle StatusPRODUCTION (Last Updated: 3 weeks ago)
- Factory Lead Time8 Weeks
- Package / CaseSOT
- Number of Pins0
- Published2002
- Part StatusActive
- Moisture Sensitivity Level (MSL)1 (Unlimited)
- Base Part NumberLTC1872
- Voltage - Output5V
- Frequency - Switching550kHz
- Utilized IC / PartLTC1872
- Supplied ContentsBoard(s)
- Evaluation KitYes
- Board TypeFully Populated
- Main PurposeDC/DC, Step Up
- Outputs and Type1, Non-Isolated
- Regulator TopologyBoost
- REACH SVHCNo SVHC
- RoHS StatusROHS3 Compliant
0 Similar Products Remaining
Technical Documents
Associated Products
| Part Number | Manufacturer | Description | Stock | RFQ |
|---|---|---|---|---|
| Analog Devices, Inc. | 0 | RFQ | ||
| AnalogDevices | Switching Controller, Current-mode, 1A, 650kHz Switching Freq-Max, CMOS, PDSO6 | 1678 | BUY |


Product
Brand
Articles
Tools











