Microchip Technology SOT23-3EV-VREGBOARD EVAL VOLT REG SOT23-3
Description
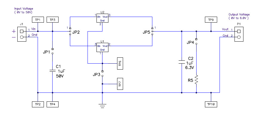
The Microchip Technology SOT23-3EV-VREG, MCP1701A SOT23-3 Voltage Regulator Evaluation Board is a consumer electronics device designed to provide a reliable and efficient voltage regulation solution for a variety of applications. This evaluation board is equipped with a SOT23-3EV-VREG voltage regulator, which is capable of providing up to 500mA of output current and a wide input voltage range of 2.7V to 6.5V. The board also features an adjustable output voltage range of 1.8V to 5.5V, making it suitable for a variety of consumer electronics applications. Additionally, the board is equipped with a power-on reset circuit, over-current protection, and thermal shutdown protection, ensuring reliable and safe operation.
Specifications
Microchip Technology technical specifications, attributes, parameters and parts with similar specifications to Microchip Technology .
- TypeParameter
- Factory Lead Time14 Weeks
- PackagingBox
- Published2008
- Part StatusActive
- Moisture Sensitivity Level (MSL)1 (Unlimited)
- Utilized IC / PartSOT-23-3 Package
- Supplied ContentsBoard(s)
- Evaluation KitYes
- Board TypePartially Populated
- Channels per IC1 - Single
- REACH SVHCNo SVHC
- Radiation HardeningNo
- RoHS StatusROHS3 Compliant
0 Similar Products Remaining
Technical Documents
Associated Products
| Part Number | Manufacturer | Description | Stock | RFQ |
|---|---|---|---|---|
| Microchip Technology | LDO Voltage Regulators Low Iq 250mA LDO | 37690 | RFQ | |
| Microchip Technology | IC REG LDO 3V 0.15A SOT23A-3 | 3577 | BUY | |
| Microchip Technology | IC REG LIN 2.5V 125MA SOT23A-3 | 20000 | BUY | |
| Microchip Technology | LDO Voltage Regulators Low Iq 250mA LDO | 30 | RFQ | |
| Microchip Technology | IC REG LIN 1.8V 110MA SOT23A-3 | 10010 | RFQ |


Product
Brand
Articles
Tools





















