Linear Technology/Analog Devices DC1156ABOARD DEMO FOR LT3009EDC
Description
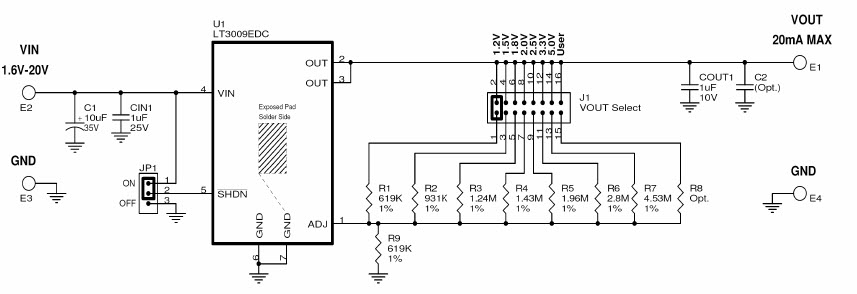
The Analog Devices DC1156A-A LT3009EDC Demo Board is a versatile and reliable ultra low quiescent current, 20mA linear regulator designed for security applications. It features a wide input voltage range of 2.7V to 5.5V and a low quiescent current of only 20mA. The board also includes a wide range of protection features such as over-voltage, over-current, and short-circuit protection. The board is also designed to be easy to use and configure, with a simple user interface and a wide range of configuration options. The board is ideal for applications requiring high efficiency, low power consumption, and reliable operation.
Specifications
Linear Technology/Analog Devices technical specifications, attributes, parameters and parts with similar specifications to Linear Technology/Analog Devices .
- TypeParameter
- Lifecycle StatusPRODUCTION (Last Updated: 1 month ago)
- Factory Lead Time8 Weeks
- Number of Pins0
- Voltage-Input1.6V~20V
- PackagingBox
- Published2011
- Part StatusActive
- Moisture Sensitivity Level (MSL)1 (Unlimited)
- Current - Output20mA
- Voltage - Output1.2V
- Utilized IC / PartLT3009
- Supplied ContentsBoard(s)
- Regulator TypePositive Adjustable
- Board TypeFully Populated
- Channels per IC1 - Single
- RoHS StatusROHS3 Compliant
0 Similar Products Remaining
Technical Documents
Associated Products
| Part Number | Manufacturer | Description | Stock | RFQ |
|---|---|---|---|---|
| Analog Devices, Inc. | LDO voltage regulator 1.8 V DFN-6, LT3009EDC-1.8#PBF, Linear Technology | 0 | RFQ | |
| Analog Devices, Inc. | 0 | RFQ | ||
| Analog Devices, Inc. | LDO Regulator Pos 0.6V to 19.5V 0.02A 6-Pin DFN EP | 0 | RFQ | |
| Analog Devices, Inc. | 0 | RFQ | ||
| Linear Technology/Analog Devices | IC REG LINEAR 2.5V 20MA 6DFN | 0 | RFQ |


Product
Brand
Articles
Tools










