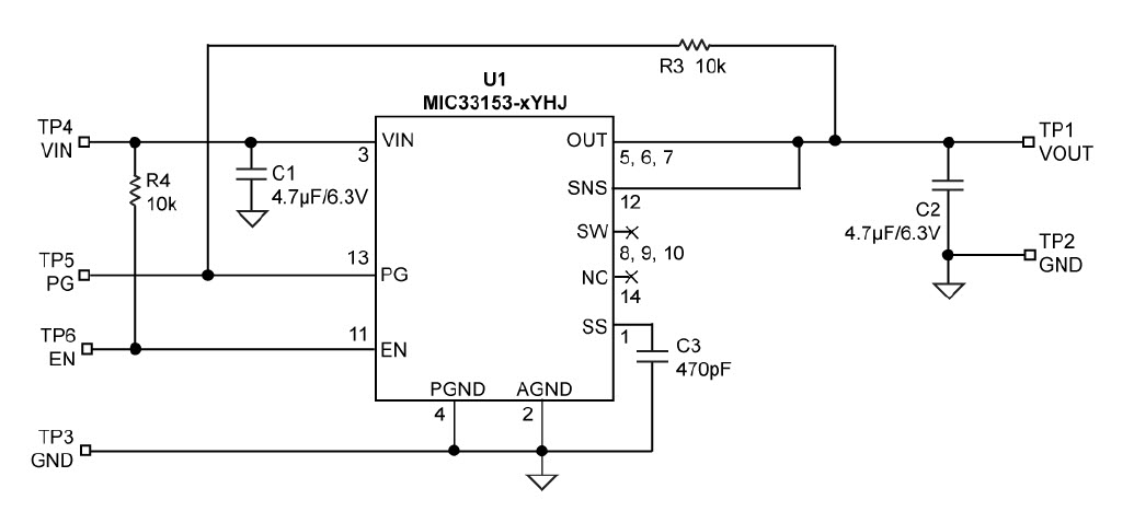
Microchip Technology MIC33153-4YHJ EVEVAL BOARD 4MHZ PWM 1.2A BUCK
Description
The Microchip Technology MIC33153-4YHJ EV Evaluation Board is a 1.2V DC to DC single output power supply designed for use in portable, consumer electronics, and automotive applications. It features a wide input voltage range of 4.5V to 28V, and a maximum output current of 1.5A. The board also includes a wide range of protection features, such as over-voltage, over-temperature, and short-circuit protection. Additionally, the board is designed to be easy to use, with a simple user interface and a graphical user interface for monitoring and control. The MIC33153-4YHJ EV Evaluation Board is an ideal solution for powering a variety of portable, consumer electronics, and automotive applications.
Specifications
Microchip Technology technical specifications, attributes, parameters and parts with similar specifications to Microchip Technology .
- TypeParameter
- SeriesHyperLight Load®
- Published2010
- Part StatusActive
- Moisture Sensitivity Level (MSL)1 (Unlimited)
- Base Part NumberMIC33153
- Voltage - Output1.2V
- Frequency - Switching4MHz
- Utilized IC / PartMIC33153
- Supplied ContentsBoard(s)
- Evaluation KitYes
- Board TypeFully Populated
- Main PurposeDC/DC, Step Down
- Outputs and Type1, Non-Isolated
- Regulator TopologyBuck
- RoHS StatusROHS3 Compliant
- Lead FreeLead Free
0 Similar Products Remaining
Technical Documents
Associated Products
| Part Number | Manufacturer | Description | Stock | RFQ |
|---|---|---|---|---|
| Microchip Technology | IC REG BUCK 1.2V 1.2A SYNC 14MLF | 769 | RFQ | |
| Microchip Technology | 4MHz PWM 1.2A Internal Inductor Buck Switcher with Soft-Start Power Good & Hype | 9233 | RFQ |


Product
Brand
Articles
Tools













