Analog Devices Inc. DC1024A-BBOARD DEMO FOR LT3494AEDDB
Description
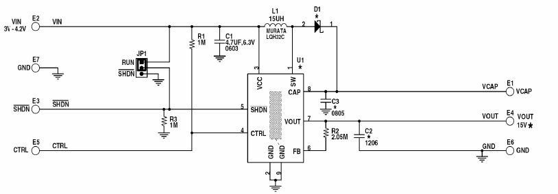
The Analog Devices DC1024A-B, LT3494A Demo Board is a micro-power low noise boost converter with output disconnect designed for consumer electronics. It features a wide input voltage range of 2.7V to 5.5V, and a high efficiency of up to 95%. The board also includes a low noise output voltage of up to 5V, and a low quiescent current of only 1.5mA. The board is designed to be used with a wide variety of consumer electronics, such as cell phones, tablets, and other portable devices. It is also designed to be easy to use, with a simple setup and intuitive user interface. The board is also RoHS compliant, making it a safe and reliable choice for consumer electronics.
Specifications
Analog Devices Inc. technical specifications, attributes, parameters and parts with similar specifications to Analog Devices Inc. .
- TypeParameter
- MfrAnalog Devices Inc.
- PackageBox
- Product StatusActive
- Base Product NumberDC1024
- Factory Pack QuantityFactory Pack Quantity1
- ManufacturerAnalog Devices Inc.
- BrandAnalog Devices
- Tool Is For Evaluation OfLT3494AEDDB
- RoHSDetails
- Voltage-Input3V ~ 4.2V
- Series-
- PackagingBulk
- TypeVoltage Regulator - Switching Regulator
- SubcategoryDevelopment Tools
- Output Voltage14.55 V to 15.45 V
- Current - Output44mA
- Voltage - Output15V
- Frequency - Switching-
- Utilized IC / PartLT3494A
- Supplied ContentsBoard(s)
- Product TypePower Management IC Development Tools
- Board TypeFully Populated
- Main PurposeDC/DC, Step Up
- Outputs and Type1, Non-Isolated
- Regulator TopologyBoost
- ProductDemonstration Boards
- Input Voltage3 V to 4.2 V
- Product CategoryPower Management IC Development Tools
0 Similar Products Remaining


Product
Brand
Articles
Tools







