Microchip MIC22602YMLEVMIC22602YML Evaluation Board
Description
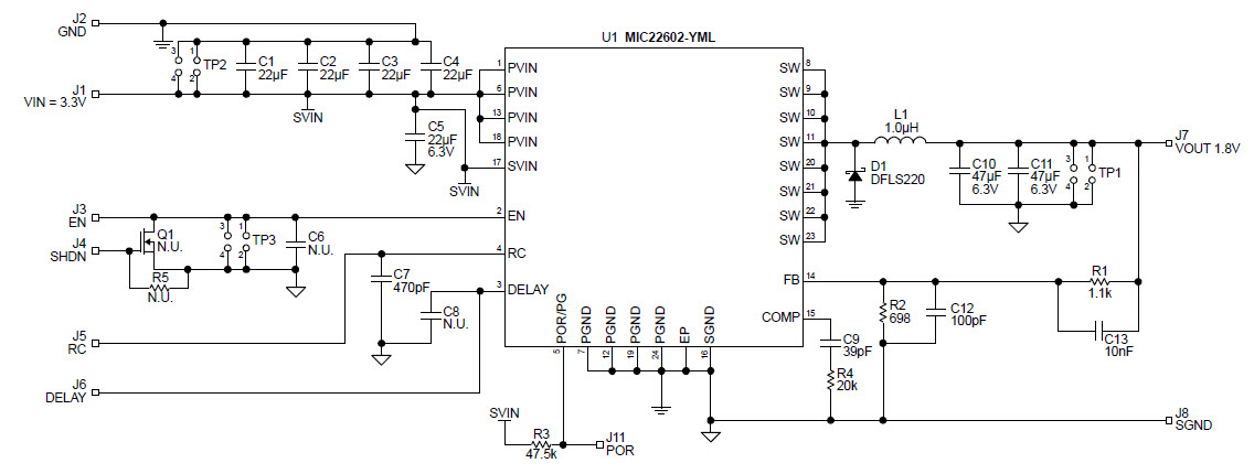
The Microchip Technology MIC22602YMLEV-YMLEV is a 1.8V DC to DC single output power supply designed for use in computers, peripherals, consumer electronics, and industrial applications. It features a wide input voltage range of 4.5V to 28V, and a maximum output current of 1.5A. The MIC22602YMLEV-YMLEV is designed to provide a high level of efficiency, with a typical efficiency of up to 95%. It also features a low quiescent current of only 10µA, and a low output ripple of only 10mV. The MIC22602YMLEV-YMLEV is protected against over-voltage, over-current, and short-circuit conditions, and is RoHS compliant. It is also available in a variety of package options, including SOT-23-5, SOT-23-6, and SOT-23-8.


Product
Brand
Articles
Tools







