Linear Technology/Analog Devices DC1925A-BEVAL BOARD FOR LTC2377-20
Description
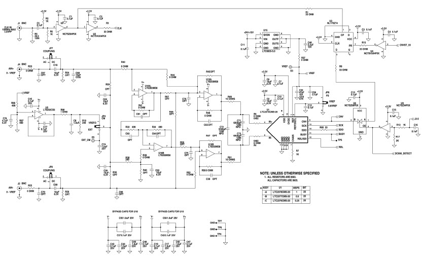
The Analog Devices DC1925A-B Demo Board is a powerful instrumentation and measurement tool that utilizes the LTC2377CMS-20, a low power, high speed, 20-bit, 500 KSPS SAR Analog to Digital Converter. This board is designed to provide a comprehensive platform for evaluating the performance of the LTC2377CMS-20 ADC. It features a wide range of input ranges, including ±10V, ±5V, and ±2.5V, as well as a wide range of output ranges, including 0-5V, 0-10V, and 0-20V. The board also includes a variety of features, such as a built-in reference voltage, a low-noise power supply, and a high-speed serial interface. With its versatile design, the DC1925A-B Demo Board is an ideal solution for a variety of instrumentation and measurement applications.
Specifications
Linear Technology/Analog Devices technical specifications, attributes, parameters and parts with similar specifications to Linear Technology/Analog Devices .
- TypeParameter
- Factory Lead Time8 Weeks
- PackagingBox
- Published2013
- Part StatusActive
- Moisture Sensitivity Level (MSL)1 (Unlimited)
- Base Part NumberLTC2377
- Number of Bits20
- Utilized IC / PartLTC2377-20
- Supplied ContentsBoard(s)
- Data InterfaceSPI
- Sampling Rate (Per Second)500k
- Number of A/D Converters1
- Input Range±VREF
- Power (Typ) @ Conditions10.5mW @ 500kSPS
- RoHS StatusROHS3 Compliant
0 Similar Products Remaining
Technical Documents
Associated Products
| Part Number | Manufacturer | Description | Stock | RFQ |
|---|---|---|---|---|
| ON Semiconductor | ON SEMICONDUCTOR - NL17SZ74USG - Flip-Flop, Complementary, Positive Edge, D, 2.6 ns, 250 MHz, 32 mA, US8 | 947 | RFQ | |
| Microchip Technology | IC EEPROM 2K I2C 400KHZ 8TSSOP | 1000 | BUY | |
| Microchip Technology | IC EEPROM 2K I2C 400KHZ 8TSSOP | 0 | RFQ | |
| Analog Devices, Inc. | 1250 | RFQ | ||
| Analog Devices, Inc. | 2551 | BUY |


Product
Brand
Articles
Tools










