Linear Technology/Analog Devices DC2118AEVAL BOARD FOR LTC4040
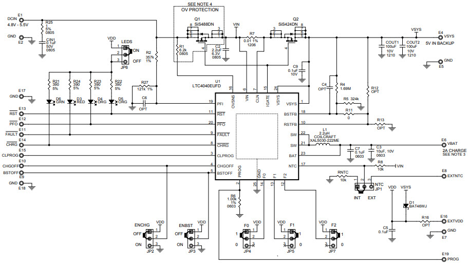
The Analog Devices DC2118A-A Demo Board is a powerful and versatile tool for testing and evaluating the LTC4040 5Vin, 2A Single Cell Li-ion/LiFePO4 Buck Battery Charger with 2.5A Boost Backup Power Manager. This demo board is designed to provide a comprehensive platform for evaluating the performance of the LTC4040 in a variety of consumer electronics applications. The board features a wide range of features, including a USB port for easy connection to a PC, a DC power input, a battery input, and a boost converter for providing backup power. The board also includes a variety of test points and indicators for monitoring the performance of the LTC4040. With its comprehensive features and easy-to-use design, the Analog Devices DC2118A-A Demo Board is an ideal tool for evaluating the performance of the LTC4040 in consumer electronics applications.
- TypeParameter
- Lifecycle StatusPRODUCTION (Last Updated: 4 months ago)
- Factory Lead Time4 Weeks
- Number of Pins0
- Published2015
- Part StatusObsolete
- Moisture Sensitivity Level (MSL)1 (Unlimited)
- TypePower Management
- Base Part NumberLTC4040
- FunctionBattery Charger
- Utilized IC / PartLTC4040
- Supplied ContentsBoard(s)
- Evaluation KitYes
- Secondary AttributesOn-Board LEDs
- RoHS StatusNon-RoHS Compliant
| Part Number | Manufacturer | Description | Stock | RFQ |
|---|---|---|---|---|
| Microchip Technology | IC REG BUCK ADJUSTABLE 2A 10TMLF | 31596 | RFQ |


Product
Brand
Articles
Tools









