STMicroelectronics STEVAL-ISV019V1Power Management IC Development Tools Evaluation board for SPV1050 ULP energy harvester and battery charger a boost configuration
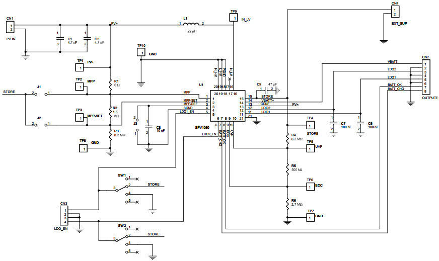
The STMicroelectronics STEVAL-ISV019V1 is an evaluation board for the SPV1050 ULP energy harvester and battery charger. It is designed to provide a boost configuration for security and automation applications. The board features a low-power, high-efficiency boost converter with a wide input voltage range of 0.9V to 5.5V. It also includes a low-dropout linear regulator, a low-power comparator, and a low-power voltage reference. The board is designed to provide a high level of protection against over-voltage, over-current, and short-circuit conditions. It also includes a wide range of features such as a low-power sleep mode, a low-power shutdown mode, and a low-power standby mode. The board is ideal for applications that require a high level of energy efficiency and reliability.
- TypeParameter
- Part StatusActive
- Moisture Sensitivity Level (MSL)1 (Unlimited)
- TypePower Management
- FunctionEnergy Harvesting
- Output Voltage3.7V
- Utilized IC / PartSPV1050
- Supplied ContentsBoard(s)
- Evaluation KitYes
- RoHS StatusROHS3 Compliant
| Part Number | Manufacturer | Description | Stock | RFQ |
|---|---|---|---|---|
| STMicroelectronics | SPECIALTY ANALOG CIRCUIT, BGA6, 2 X 2 MM, 0.9 MM HEIGHT, ROHS COMPLIANT, HLGA-6 | 395 | RFQ | |
| STMicroelectronics | IMU ACCEL/MAG I2C/SPI 12LGA | 4585 | RFQ | |
| STMicroelectronics | IMU ACCEL/GYRO I2C/SPI 14LGA | 0 | RFQ | |
| STMicroelectronics | LDO Regulator Pos 1.8V 0.15A 4-Pin Flip-Chip T/R | 0 | RFQ | |
| STMicroelectronics | IC TRNSLTR BIDIRECTIONAL 20TSSOP | 2500 | RFQ | |
| STMicroelectronics | IC BATT CHRGR LI-ION 800MA DFN6 | 6000 | RFQ | |
| STMicroelectronics | IC REG LIN POS ADJ 200MA SOT23-5 | 9000 | RFQ | |
| Abracon LLC | Crystal 0.032768MHz ±20ppm (Tol) ±250ppm (Stability) 4.1pF Flexural 80000Ohm 2-Pin CSMD T/R | 18000 | RFQ |


Product
Brand
Articles
Tools



















