Linear Technology/Analog Devices DC2302ADEMO BOARD FOR LTC4123EDC
The Analog Devices DC2302A-A, DC2302A Demonstration Kit for LTC4123EDC Low Power Wireless Charger is a comprehensive development platform for evaluating the performance of the LTC4123EDC low power wireless charger. This kit includes a DC2302A-A board, a DC2302A board, and a USB cable. The DC2302A-A board is a wireless power transmitter board that is designed to provide a low power, high efficiency wireless charging solution for consumer electronics. The DC2302A board is a wireless power receiver board that is designed to receive power from the DC2302A-A board. The USB cable is used to connect the DC2302A-A board to a PC for programming and debugging. This kit is ideal for evaluating the performance of the LTC4123EDC low power wireless charger and developing applications for consumer electronics.
- TypeParameter
- Lifecycle StatusPRODUCTION (Last Updated: 3 months ago)
- Factory Lead Time8 Weeks
- Number of Pins0
- Published2016
- Part StatusActive
- Moisture Sensitivity Level (MSL)1 (Unlimited)
- TypePower Management
- Base Part NumberLTC4123
- FunctionWireless Power Supply/Charging
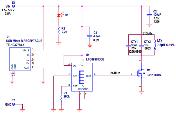
- Utilized IC / PartLTC4123, LTC6990
- Supplied ContentsBoard(s)
- Evaluation KitYes
- Primary AttributesTransmitter and Receiver
- EmbeddedNo
- Secondary AttributesOn-Board LEDs
- REACH SVHCNo SVHC
- RoHS StatusNon-RoHS Compliant
| Part Number | Manufacturer | Description | Stock | RFQ |
|---|---|---|---|---|
| Abracon LLC | CRYSTAL 12.0000MHZ 18PF SMD | 1620 | BUY | |
| ON Semiconductor | MUX/DEMUX QUAD 2:1 TTL 16TSSOP | 0 | BUY | |
| Microchip Technology | IC EEPROM 1K SPI 3MHZ 8TSSOP | 1 | BUY |


Product
Brand
Articles
Tools














