STMicroelectronics STEVAL-ISV020V1BOARD ENERGY HARVST BATT SPV1050
Description
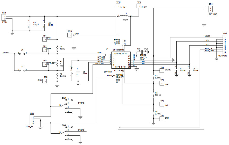
The STMicroelectronics STEVAL-ISV020V1 is an evaluation board designed for use with the SPV1050 ULP Energy Harvester and Battery Charger. This board is ideal for applications in security and automotive systems, as it provides a buck-boost configuration for efficient energy harvesting and battery charging. The board features a wide input voltage range of 2.5V to 5.5V, and can provide up to 1.5A of output current. It also includes a variety of protection features, such as over-voltage, over-current, and short-circuit protection. The board is also equipped with a USB port for easy connection to a PC, and a graphical user interface for easy configuration.
Specifications
STMicroelectronics technical specifications, attributes, parameters and parts with similar specifications to STMicroelectronics .
- TypeParameter
- Part StatusActive
- Moisture Sensitivity Level (MSL)1 (Unlimited)
- TypePower Management
- FunctionEnergy Harvesting
- Utilized IC / PartSPV1050
- Supplied ContentsBoard(s)
- Evaluation KitYes
- RoHS StatusROHS3 Compliant
0 Similar Products Remaining
Technical Documents
Associated Products
| Part Number | Manufacturer | Description | Stock | RFQ |
|---|---|---|---|---|
| ECS Inc. | CRYSTAL 25.0000MHZ 20PF SMD | 5426 | BUY | |
| STMicroelectronics | STMICROELECTRONICS - STM32F205ZET6 - MCU, 32BIT, CORTEX-M3, 120MHZ, LQFP-144 | 20997 | RFQ | |
| STMicroelectronics | 32 Bit Microcontroller, Advanced Connectivity and Encryption, ARM Cortex-M4, 168 MHz, 1 MB, 192 KB | 1080 | RFQ | |
| STMicroelectronics | IC MCU 32BIT 512KB FLASH 144LQFP | 3089 | RFQ | |
| ECS Inc. | CRYSTAL 24.0000MHZ 20PF SMD | 4940 | BUY |


Product
Brand
Articles
Tools














