Linear Technology/Analog Devices DC2239AEVAL BOARD FOR LTC7860
Description
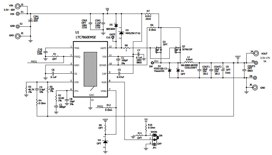
The Analog Devices DC2239A-A Demo Board for LTC7860EMSE Switching Surge Stopper is a versatile and powerful tool for industrial applications. It features a 3.5V input voltage of up to 60V and a 3.5V output voltage of 17.5V at 5A. This board is designed to protect against power surges and provide reliable power to industrial equipment. It is also equipped with a wide range of features such as over-voltage protection, over-current protection, and short-circuit protection. The board is also designed to be easy to use and configure, making it an ideal choice for industrial applications.
Specifications
Linear Technology/Analog Devices technical specifications, attributes, parameters and parts with similar specifications to Linear Technology/Analog Devices .
- TypeParameter
- Lifecycle StatusPRODUCTION (Last Updated: 2 weeks ago)
- Factory Lead Time8 Weeks
- Number of Pins0
- Published2011
- Part StatusActive
- Moisture Sensitivity Level (MSL)1 (Unlimited)
- TypeCircuit Protection
- FunctionSurge Suppression
- Utilized IC / PartLTC7860
- Supplied ContentsBoard(s)
- RoHS StatusNon-RoHS Compliant
0 Similar Products Remaining
Technical Documents


Product
Brand
Articles
Tools








