Maxim Integrated MAX9940EVKIT+EVALUATION KIT FOR MAX9940
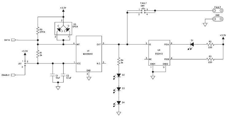
Ethernet, and other high-voltage signal lines. The kit includes a MAX9940EVKIT+ board, a MAX9940EVKIT+ evaluation board, and a MAX9940EVKIT+ evaluation board. The MAX9940EVKIT+ board is a 4-layer PCB with a MAX9940 high voltage signal-line protector, a MAX9940EVKIT+ evaluation board, and a MAX9940EVKIT+ evaluation board. The MAX9940EVKIT+ evaluation board is a 2-layer PCB with a MAX9940 high voltage signal-line protector, a MAX9940EVKIT+ evaluation board, and a MAX9940EVKIT+ evaluation board. The MAX9940EVKIT+ evaluation board includes a MAX9940 high voltage signal-line protector, a MAX9940EVKIT+ evaluation board, and a MAX9940EVKIT+ evaluation board. The MAX9940EVKIT+ evaluation board also includes a MAX9940 high voltage signal-line protector, a MAX9940EVKIT+ evaluation board, and a MAX9940EVKIT+ evaluation board. The MAX9940EVKIT+ evaluation board also includes a MAX9940 high voltage signal-line protector, a MAX9940EVKIT+ evaluation board, and a MAX9940EVKIT+ evaluation board. The MAX9940EVKIT+ evaluation board also includes a MAX9940 high voltage signal-line protector, a MAX9940EVKIT+ evaluation board, and a MAX9940EVKIT+ evaluation board. The MAX9940EVKIT+ evaluation board also includes a MAX9940 high voltage signal-line protector, a MAX9940EVKIT+ evaluation board, and a MAX9940EVKIT+ evaluation board. The MAX9940EVKIT+ evaluation board also includes a MAX9940 high voltage signal-line protector,
- TypeParameter
- Factory Lead Time6 Weeks
- Published2009
- Part StatusActive
- Moisture Sensitivity Level (MSL)1 (Unlimited)
- TypeCircuit Protection
- FunctionTransient Voltage Suppression (TVS)
- Utilized IC / PartMAX9940
- Supplied ContentsBoard(s)
- Evaluation KitYes
- Primary Attributes60ns Fault Reaction Time
- EmbeddedNo
- Secondary Attributes2.2V ~ 5.5V Supply
- RoHS StatusROHS3 Compliant
| Part Number | Manufacturer | Description | Stock | RFQ |
|---|---|---|---|---|
| Maxim Integrated | 0 | RFQ |


Product
Brand
Articles
Tools












