Linear Technology/Analog Devices DC2574A-KITDEMO BOARD KIT FOR LTC2947
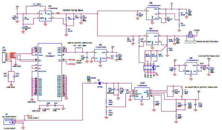
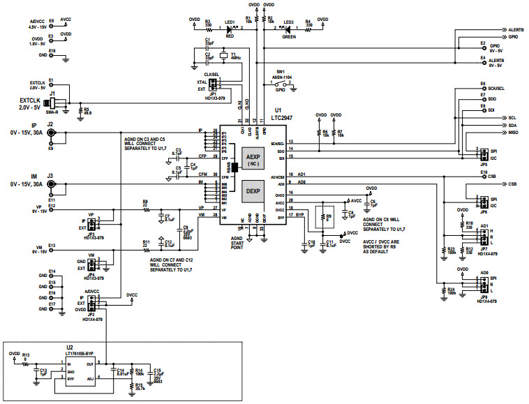
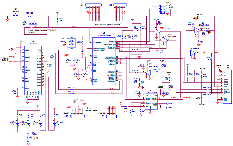
The Analog Devices DC2574A-KIT is a comprehensive demonstration board for the LTC2947 Standalone ±30A Power/Energy Monitor with LCD. This kit includes the DC2334 demo board, the Linduino DC2026, and the LCD Keypad Shield. This kit is designed for use in automotive and transportation applications, allowing users to quickly and easily monitor and measure power and energy usage. The LTC2947 is a highly accurate, low power, and low cost power/energy monitor with an integrated LCD display. The DC2334 demo board provides a convenient platform for evaluating the LTC2947, while the Linduino DC2026 and LCD Keypad Shield provide a user-friendly interface for controlling and monitoring the LTC2947. With this kit, users can quickly and easily measure and monitor power and energy usage in automotive and transportation applications.
- TypeParameter
- Lifecycle StatusPRODUCTION (Last Updated: 3 weeks ago)
- Factory Lead Time8 Weeks
- Number of Pins0
- Published2015
- Part StatusActive
- Moisture Sensitivity Level (MSL)1 (Unlimited)
- TypePower Management
- Base Part NumberLTC2947
- FunctionEnergy/Power Meter
- Utilized IC / PartLTC2947
- Supplied ContentsBoard(s), Cable(s)
- Secondary AttributesI2C and SPI Interfaces
- RoHS StatusROHS3 Compliant
| Part Number | Manufacturer | Description | Stock | RFQ |
|---|---|---|---|---|
| Microchip Technology | MICROCHIP - 24LC025-I/ST - SERIAL EEPROM, 2KBIT, 400KHZ, TSSOP-8 | 25 | RFQ | |
| Omron Electronics Inc-EMC Div | DIP Switches / SIP Switches 1P Knife-Edge, 2.3mm Slide SMT Raised-Act | 2000 | RFQ |


Product
Brand
Articles
Tools


















