Linear Technology/Analog Devices DC2770A-A-KITLTC4124 HIGH POWER 50MA DEMO BOA
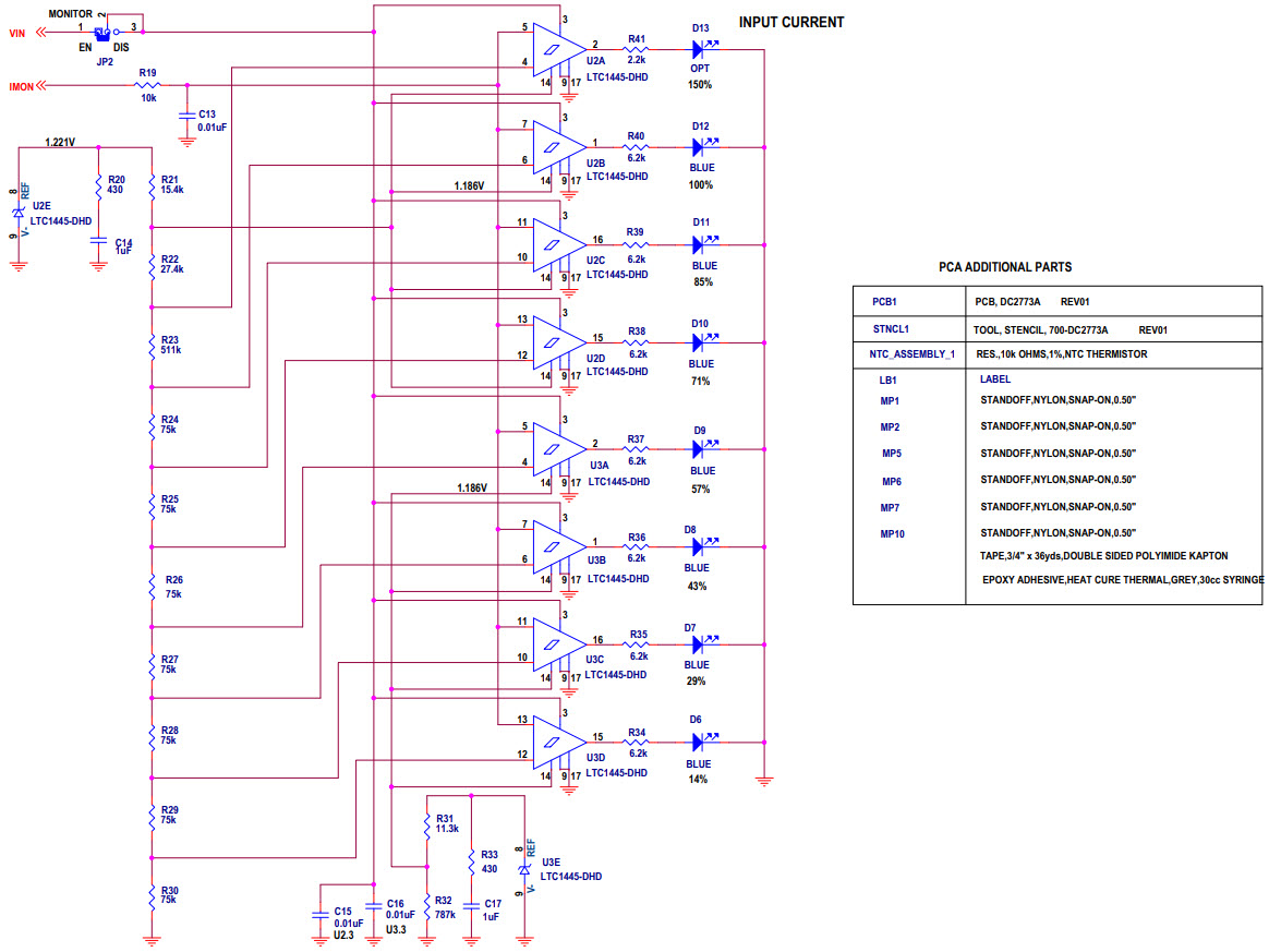
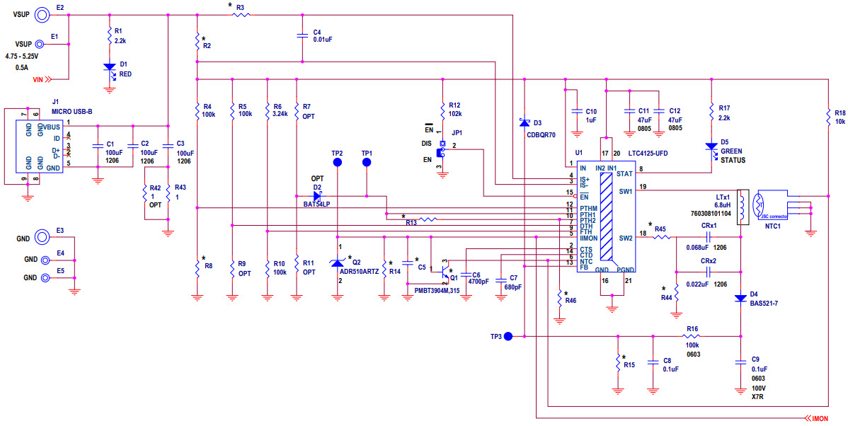
The Analog Devices DC2770A-A-KIT is a demonstration kit for the LTC4124 and LTC4125, 50mA Wireless Li-Ion Charger, Instrumentation and Measurement. This kit includes a DC2770A board, a USB cable, and a user guide. The DC2770A board is designed to demonstrate the features of the LTC4124 and LTC4125, and includes a USB-powered Li-Ion battery charger, a current-limited power supply, and a voltage monitor. The board also includes a USB-to-I2C interface, allowing for easy communication with the LTC4124 and LTC4125. The kit also includes a user guide, which provides detailed instructions on how to use the board and the LTC4124 and LTC4125. This kit is ideal for engineers and hobbyists who want to explore the features of the LTC4124 and LTC4125, and develop their own wireless Li-Ion charging solutions.
- TypeParameter
- Factory Lead Time8 Weeks
- Part StatusActive
- Moisture Sensitivity Level (MSL)1 (Unlimited)
- RoHS StatusROHS3 Compliant


Product
Brand
Articles
Tools












