Linear Technology/Analog Devices DC757A-BBOARD DEMO LTC4302CMS-2
Description
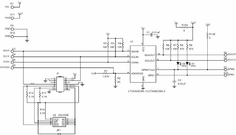
The Analog Devices DC757A-B Demo Board is a powerful tool for testing and evaluating the LTC4302CMS-2 Addressable 2-Wire Bus Buffer with Supply Level Shifting. This board is designed to provide a simple and easy way to evaluate the performance of the LTC4302CMS-2 in a variety of applications. The board features a 2-wire bus buffer with supply level shifting, allowing for communication between two devices with different voltage levels. This board is ideal for use in computers and peripherals, providing a reliable and efficient way to transfer data between devices. The board also includes a variety of test points and connectors, allowing for easy debugging and troubleshooting.
Specifications
Linear Technology/Analog Devices technical specifications, attributes, parameters and parts with similar specifications to Linear Technology/Analog Devices .
- TypeParameter
- Lifecycle StatusPRODUCTION (Last Updated: 3 weeks ago)
- Factory Lead Time8 Weeks
- Number of Pins0
- Published2004
- Part StatusActive
- Moisture Sensitivity Level (MSL)1 (Unlimited)
- TypeInterface
- Base Part NumberLTC4302
- FunctionI2C Bus Buffer
- Utilized IC / PartLTC4302-2
- Supplied ContentsBoard(s)
- Evaluation KitYes
- Secondary AttributesOn-Board LEDs
- FeaturesI2C
- REACH SVHCNo SVHC
- RoHS StatusROHS3 Compliant
0 Similar Products Remaining


Product
Brand
Articles
Tools








