Linear Technology/Analog Devices DC782A-PBOARD EVAL LTC2236IUH
Description
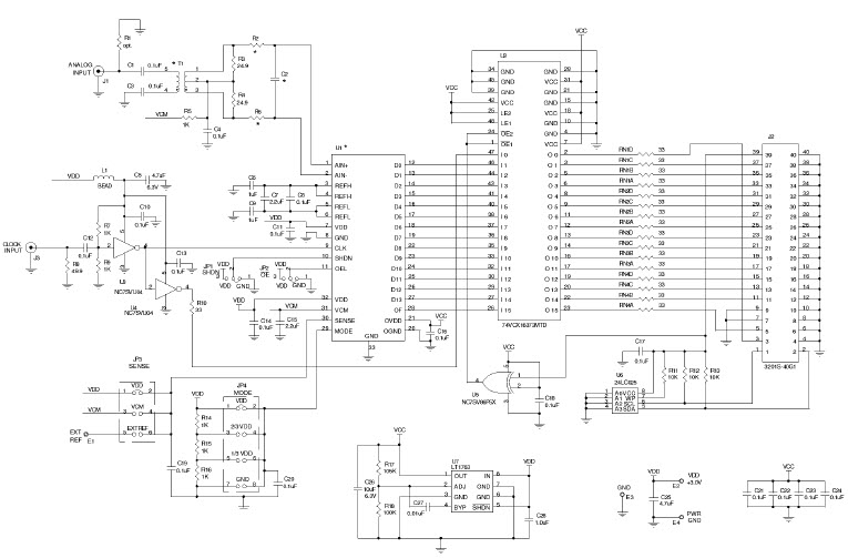
The Analog Devices DC782A-P, LTC2236IUH Demo Board is a high speed ADC designed for medical and healthcare applications. It operates with a supply voltage of +3.0V and has a sampling rate of 25Msps. It has a 10-bit resolution and a maximum input frequency of 70MHz. The board is capable of processing signals with frequencies up to 1MHz. It is ideal for applications such as medical imaging, ultrasound, and ECG monitoring. The board is also suitable for use in other medical and healthcare applications.
Specifications
Linear Technology/Analog Devices technical specifications, attributes, parameters and parts with similar specifications to Linear Technology/Analog Devices .
- TypeParameter
- Factory Lead Time8 Weeks
- PackagingBox
- Published2005
- Part StatusActive
- Moisture Sensitivity Level (MSL)1 (Unlimited)
- Base Part NumberLTC2236
- Number of Bits10
- Utilized IC / PartLTC2236
- Supplied ContentsBoard(s)
- Data InterfaceParallel
- Sampling Rate (Per Second)25M
- Number of A/D Converters1
- Input Range1 ~ 2Vpp
- Power (Typ) @ Conditions75mW @ 25MSPS
- RoHS StatusROHS3 Compliant
0 Similar Products Remaining
Technical Documents
Associated Products
| Part Number | Manufacturer | Description | Stock | RFQ |
|---|---|---|---|---|
| Analog Devices, Inc. | IC REG LDO 3V 0.5A 8SOIC | 48 | RFQ | |
| Microchip Technology | MICROCHIP - 24LC025-I/ST - SERIAL EEPROM, 2KBIT, 400KHZ, TSSOP-8 | 25 | RFQ | |
| Analog Devices, Inc. | 0 | RFQ |


Product
Brand
Articles
Tools












