Maxim Integrated MAX14630EVKIT#EVAL KIT MAX14630 (USB HOST ADAP
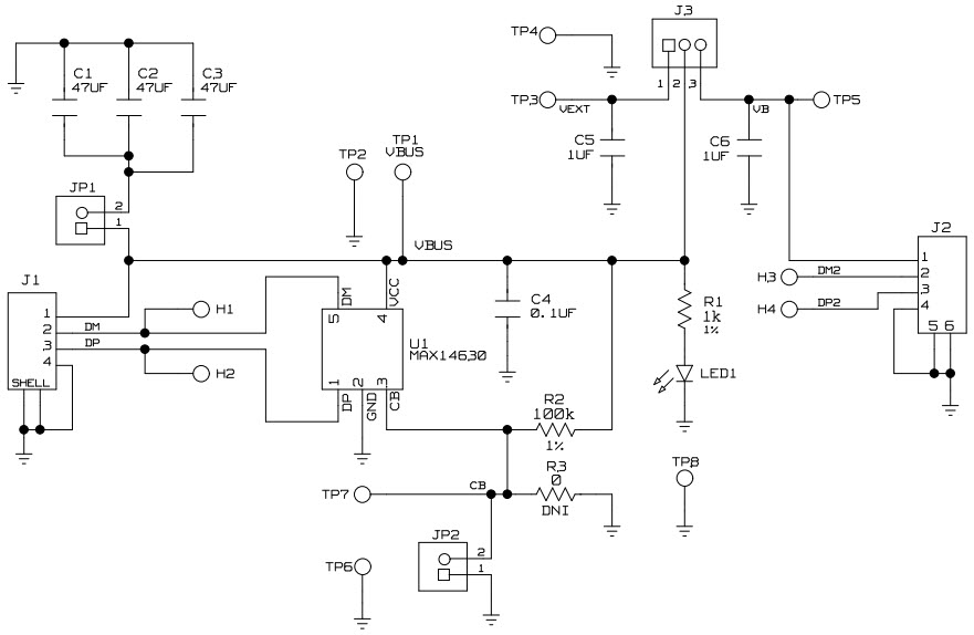
The MAX14630EVKIT-EVKIT#, MAX14630EVKIT#, Evaluation Kit for the MAX14632 USB Charger Adapter Emulator, Consumer Electronics is a comprehensive evaluation kit designed to evaluate the MAX14632 USB charger adapter emulator. This kit includes a MAX14630EVKIT# board, a MAX14632 USB charger adapter emulator, and a USB cable. The MAX14630EVKIT# board features a USB Type-A connector, a USB Type-C connector, and a USB Type-C receptacle. The MAX14632 USB charger adapter emulator is a low-cost, low-power, and high-efficiency solution for consumer electronics applications. It supports USB Power Delivery (PD) and USB Type-C protocols, and is capable of providing up to 5A of current. The USB cable included in the kit allows for easy connection to a PC or other USB device. The MAX14630EVKIT-EVKIT#, MAX14630EVKIT#, Evaluation Kit for the MAX14632 USB Charger Adapter Emulator, Consumer Electronics is an ideal solution for evaluating the MAX14632 USB charger adapter emulator.
- TypeParameter
- Factory Lead Time6 Weeks
- Part StatusActive
- Moisture Sensitivity Level (MSL)1 (Unlimited)
- RoHS StatusNon-RoHS Compliant
| Part Number | Manufacturer | Description | Stock | RFQ |
|---|---|---|---|---|
| Maxim Integrated | IC, TRANSFORMER H-BRIDGE DRIVER 1A 8-SOIC - More Details | 300 | RFQ | |
| Maxim Integrated | MAXIM INTEGRATED PRODUCTS MAX13487EESA IC, RS485/422 TRANSCEIVER, 8SOIC | 686000 | RFQ |


Product
Brand
Articles
Tools






