Microchip Technology ADM00540MICROCHIP ADM00540EVAL BRD UCS1001 CHARGER EMULATION
Description
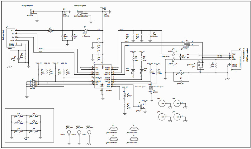
The Microchip Technology ADM00540 Evaluation Board is designed for use with the UCS1001 Power Supply Controller. This board provides a convenient platform for evaluating the features and performance of the UCS1001. It includes a variety of components, such as a power supply, voltage regulators, and a variety of connectors, to enable users to quickly and easily evaluate the UCS1001. The board also includes a USB interface for programming and debugging the UCS1001. This evaluation board is ideal for consumer electronics applications, such as power supplies, battery chargers, and other power management applications.
Specifications
Microchip Technology technical specifications, attributes, parameters and parts with similar specifications to Microchip Technology .
- TypeParameter
- Factory Lead Time14 Weeks
- MountWall
- Published2013
- Part StatusActive
- Moisture Sensitivity Level (MSL)1 (Unlimited)
- TypePower Management
- Max Operating Temperature85°C
- Min Operating Temperature-40°C
- FunctionPower Distribution Switch (Load Switch)
- Utilized IC / PartUCS1001
- Supplied ContentsBoard(s), Power Supply
- Evaluation KitYes
- Primary AttributesUSB Charging Port
- REACH SVHCNo SVHC
- RoHS StatusROHS3 Compliant
0 Similar Products Remaining
Technical Documents
Associated Products
| Part Number | Manufacturer | Description | Stock | RFQ |
|---|---|---|---|---|
| Nexperia USA Inc. | IC BUFFER NON-INVERT 6V 16SO | 1495 | BUY | |
| Nexperia USA Inc. | IC BUFFER NON-INVERT 6V 16SO | 10000 | RFQ | |
| Texas Instruments | 2.1-W Stereo Class-D Audio Amplifier with Gain Select (TPA2012) 20-QFN -40 to 85 | 1083 | BUY | |
| Abracon LLC | CRYSTAL 12.2880MHZ 10PF SMD | 16850 | BUY |


Product
Brand
Articles
Tools
















